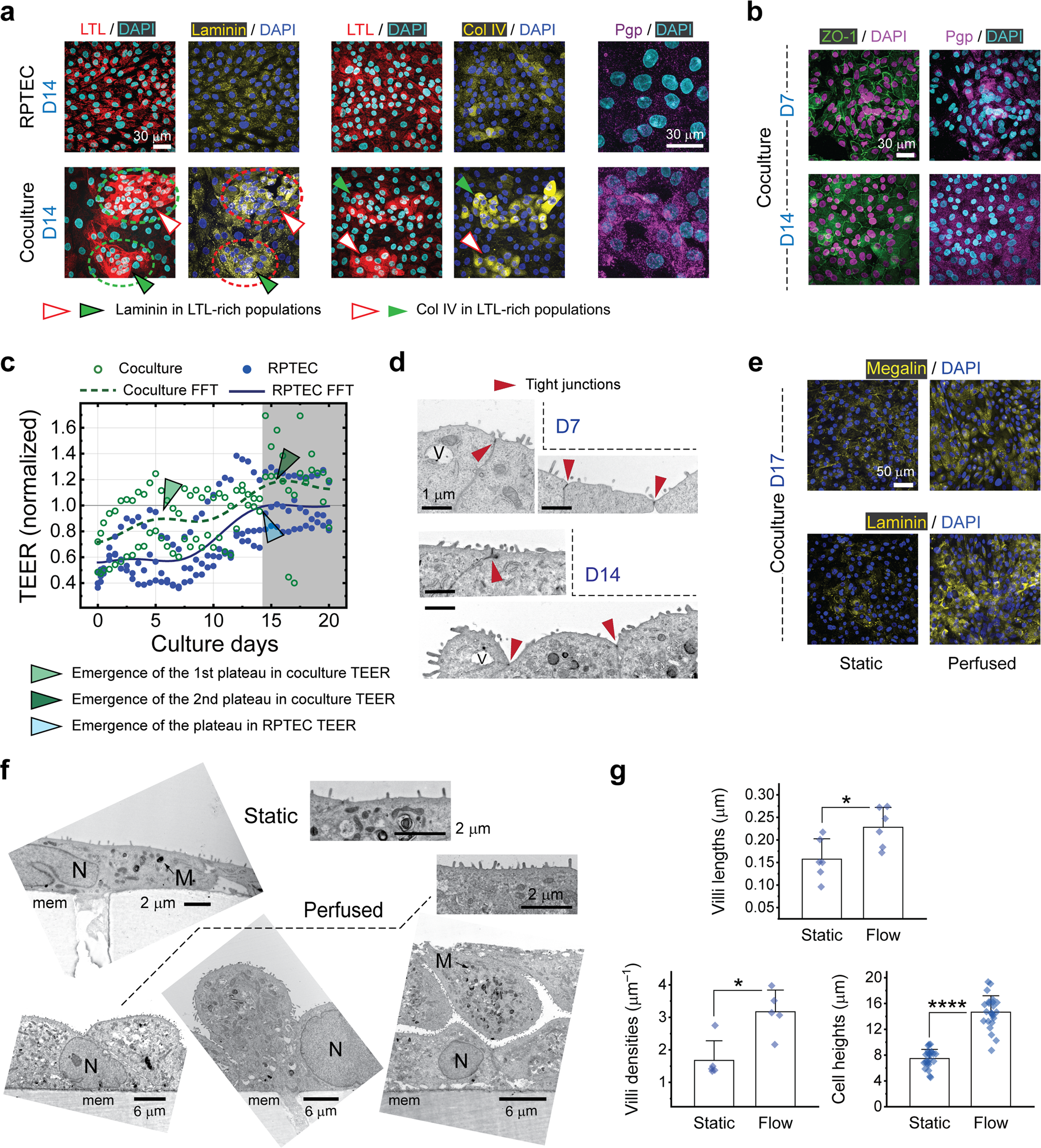
Fig. 3: Comprehensive evaluation of the coculture tissue.

a Immunohistochemistry for LTL, laminin-111 (α1β1γ1) heterotrimer, collagen IV, and Pgp in single layer RPTEC and cocultured tissue layers on day 14, highlighting the enhancement of both ECM proteins in the latter. Laminin- and collagen-bound clusters, morphologically resembling islet-epithelial clusters in vivo, appear mostly around LTL+ cells sorted off the organoids, as indicated by white and green arrowheads. Same applies for the proximal tubule apical protein, Pgp. Scale bars, 30 μm. b Appearance of tight junctions around LTL+ cell clusters on D7 and throughout the entire coculture tissue on D14. In (a) and (b), picture pares are taken from the same sample and scale bars are 30 μm. c Evolution of the transepithelial electric resistance (TEER) with culture time for the RPTEC-only and coculture tissue layers. In the coculture system the resistance increases more steeply and reaches the first plateau of two (light green arrowhead), possibly on account of smaller LTL+ cells in the mixture. The second plateau (dark green arrowhead) happens at almost the same time the resistance saturates in the RPTEC-only system, and it corresponds to the contribution of RPTECs in the mixture (light blue arrowhead). TEER is normalized to the final steady-state value of the RPTEC-only tissue. N = 3 and 2 independent experiments for RPTEC-only and coculture cases, respectively. d TEM micrographs highlighting emergence and establishment of tight junctions (dark red arrowheads) in the coculture monolayers on D7 and D14. Scale bar, 1 μm. V, vacuole. e Immunocytochemistry for megalin and laminin-111 shows improvement in expression intensity and distribution of both proteins in the coculture caused by flow-induced shear stress. Scale bar, 50 μm (f) TEM micrographs of representative cells from the coculture system compare static culture and perfusion culture conditions. Formation of various epithelial tissue morphologies such as flat monolayers (that cover almost the entire area of the membrane), monolayers with cell protrusions, and front to front (apical-apical) cell stacks is revealed in the latter. All the TEM micrographs are from the cells fixated on D14. Scale bars represent 2 μm and 6 μm for micrographs representing static (top) and perfused (bottom) conditions, respectively. M, mitochondria; N, nucleus; mem, PET membrane. g Quantification of the microvilli length/density and cell height in the coculture system on D14. We define the villi density as the count of protrusions divided by the length of the cell membrane cross-section periphery, measured from individual snapshots. Flow induced shear stress manifested growth of not only longer and denser microvilli but also taller cells evidencing for a squamous to cuboidal morphology translation. All samples are on D14. For quantification purposes, from a total of N = 3 independent TEM experiments per condition, n = 6, 5, and 24 cells were randomly selected to measure villi lengths, villi densities, and cell heights, respectively. Error bars represent the standard deviation of data.