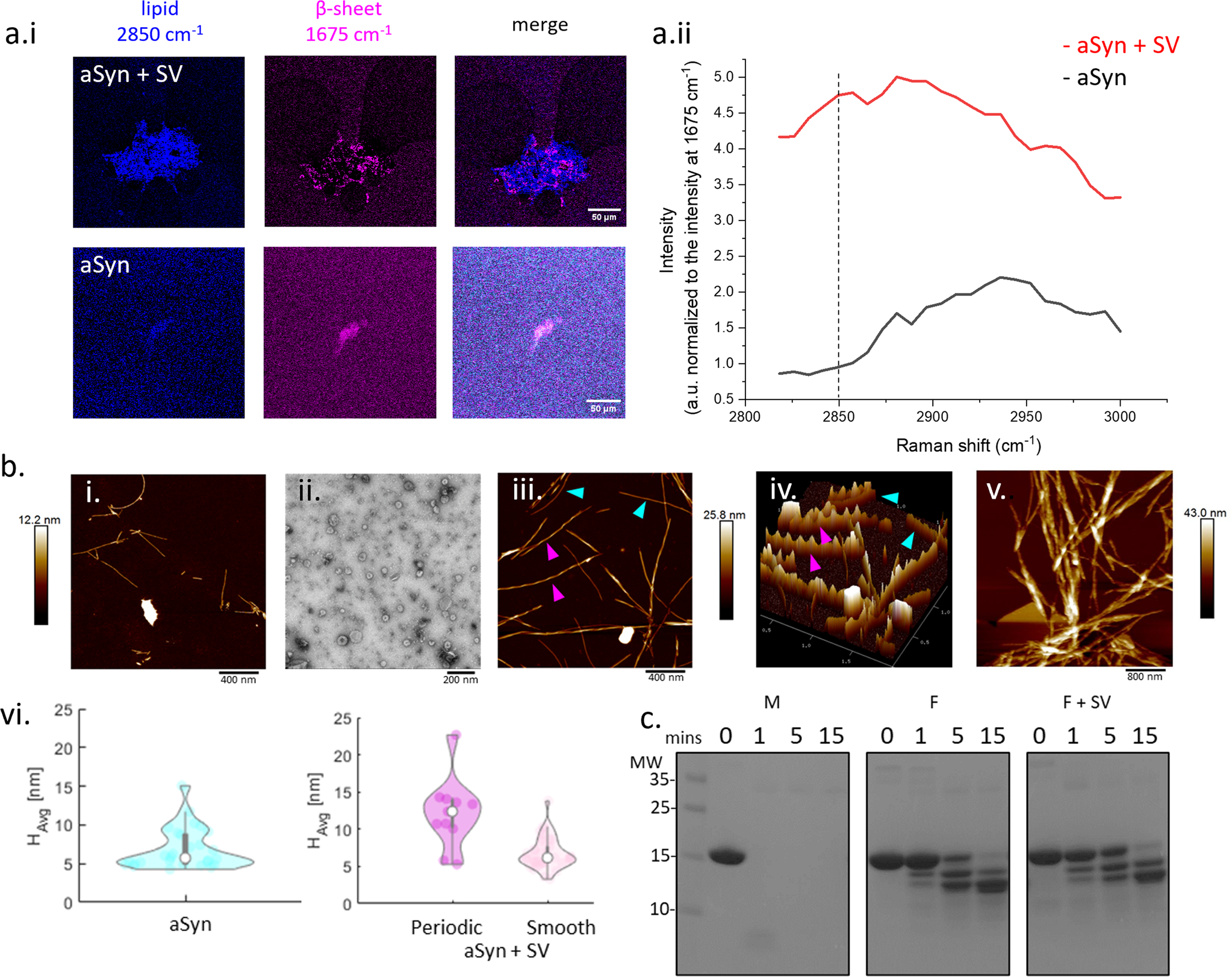
Fig. 2: SV lipid-associated aSyn fibrils have a more periodic morphology than aSyn only fibrils, but do not form different fibril polymorphs.

a.i Lipid SRS signal at 2850 cm−1 (blue) and the amide 1 region signal of a β-sheet structure at 1675 cm−1 (pink), were acquired on top of the samples of aSyn fibrils grown with (aSyn + SV) and without SV (aSyn). Merging the signals at 2850 cm−1 and 1675 cm−1 reveals the lipid signal originating from the aSyn fibril cluster. a.ii Raman shift spectra of the aSyn and aSyn + SV samples show an increase in intensity of the lipid signal region for aSyn + SV compared to aSyn alone when normalised to the signal intensity at 1675 cm−1. b.i Representative AFM image of aSyn fibrils grown without SV displays fibrils with a smooth morphology. b.ii A representative TEM image of SV added to aSyn monomer prior to incubation. b.iii 2D AFM image of aSyn incubated with SV showing fibrils with smooth (blue arrows) and periodic (pink arrows) morphologies. b.iv 3D AFM image of iii. more clearly shows the difference in periodicity of the smooth and periodic fibrils. b.v AFM imaging shows that aSyn fibrils and SV, both incubated for a week, lead to fibrils with increased lateral bundling. b.vi Analysis of the AFM images reveals that only smooth fibrils, with a height profile of ~6.9 ± 2.6 nm (n = 13 images), grow in the absence of SV (blue). 20% of fibrils grown in the presence of SVs (pink) were periodic and had a peak height of ~12.1 ± 4.6 nm, while smooth fibrils (light pink), comprising 80% of the sample, were on average 6.7 ± 7.1 nm in height (n = 25 images). c aSyn monomer (M), fibrils (F) and fibrils grown in the presence of SV (F + SV) were incubated with proteinase K for 0, 1, 5, and 15 min and the digestion products were separated on an SDS-PAGE gel, which was subsequently stained with Coomassie blue. The digestion profiles reveal no differences between different aSyn structures formed. Molecular weight (MW) markers are shown in kDa.