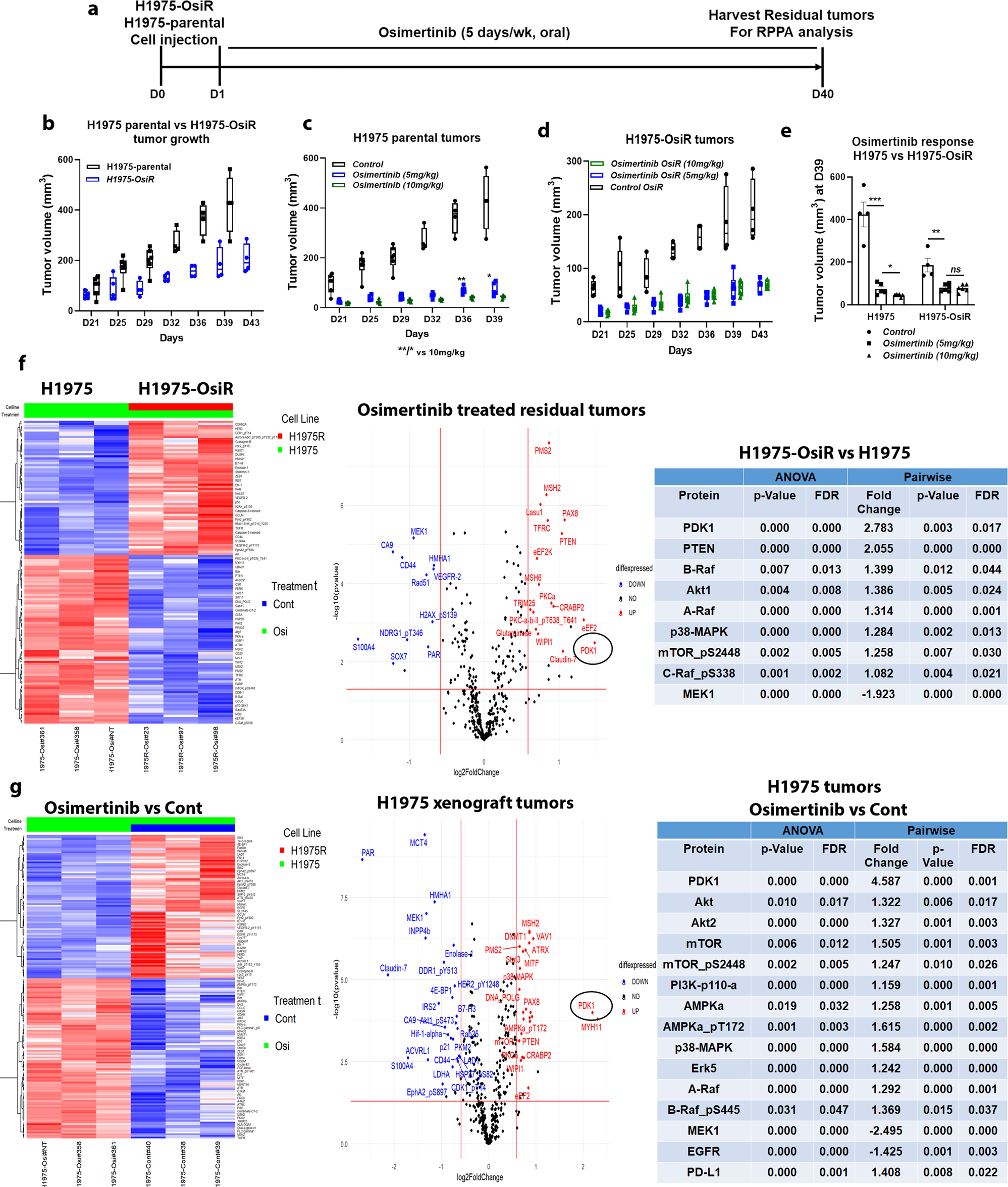
Fig. 3: RPPA Gene expression profile analysis in osimertinib treated residual xenograft tumors.
From: 3-Phosphoinositide-dependent kinase 1 drives acquired resistance to osimertinib

NCI-H1975 and NCI-H1975-OsiR xenograft tumors were developed in NSG mice. Osimertinib-resistant tumors were developed under continuous osimertinib pressure by treating the mice with osimertinib following tumor cell implantation. At the end of the treatment, the residual tumors were harvested and snap-frozen for RPPA analysis. a Treatment strategy shows the timeline for osiemretinib treatment and tumor harvest for RPPA, b Growth curve comparison between NCI-H1975 and NCI-H1975-OsiR tumors. c Effect of osimertinib on NCI- H1975 parental tumors (N = 6mice/group) at two different doses; 5 mg/kg and 10 mg/kg, d Effect of osimertinib on NCI-H1975-OsiR tumors (N = 6mice/group) at two different doses; 5 mg/kg and 10 mg/kg, e Osimertinib response at D39, f Pairwise comparison between NCI-H1975 and NCI-H1975-OsiR residual tumors after osimertinib treatment, left shows the heatmap, middle shows the volcano plot and right has the list of upregulated proteins in NCI-H1975-OsiR as compared with NCI-H1975 xenografts. g Heatmap (left), volcano plot (middle) show the differences in protein expression in NCI-H1975 residual tumors after prolonged osimertinib treatment vs. control tumors. The list of major upregulated proteins are shown on the right. The criteria of protein selection for significantly up- down-regulation were: 1. Significant in overall F-test (FDR-adjusted P-value < 0.05); 2. Significant in pairwise comparison. (FDR-adjusted P-value < 0.05); 3. The fold-change of >1.5 or < −1.5 indicates whether a gene is upregulated or downregulated.