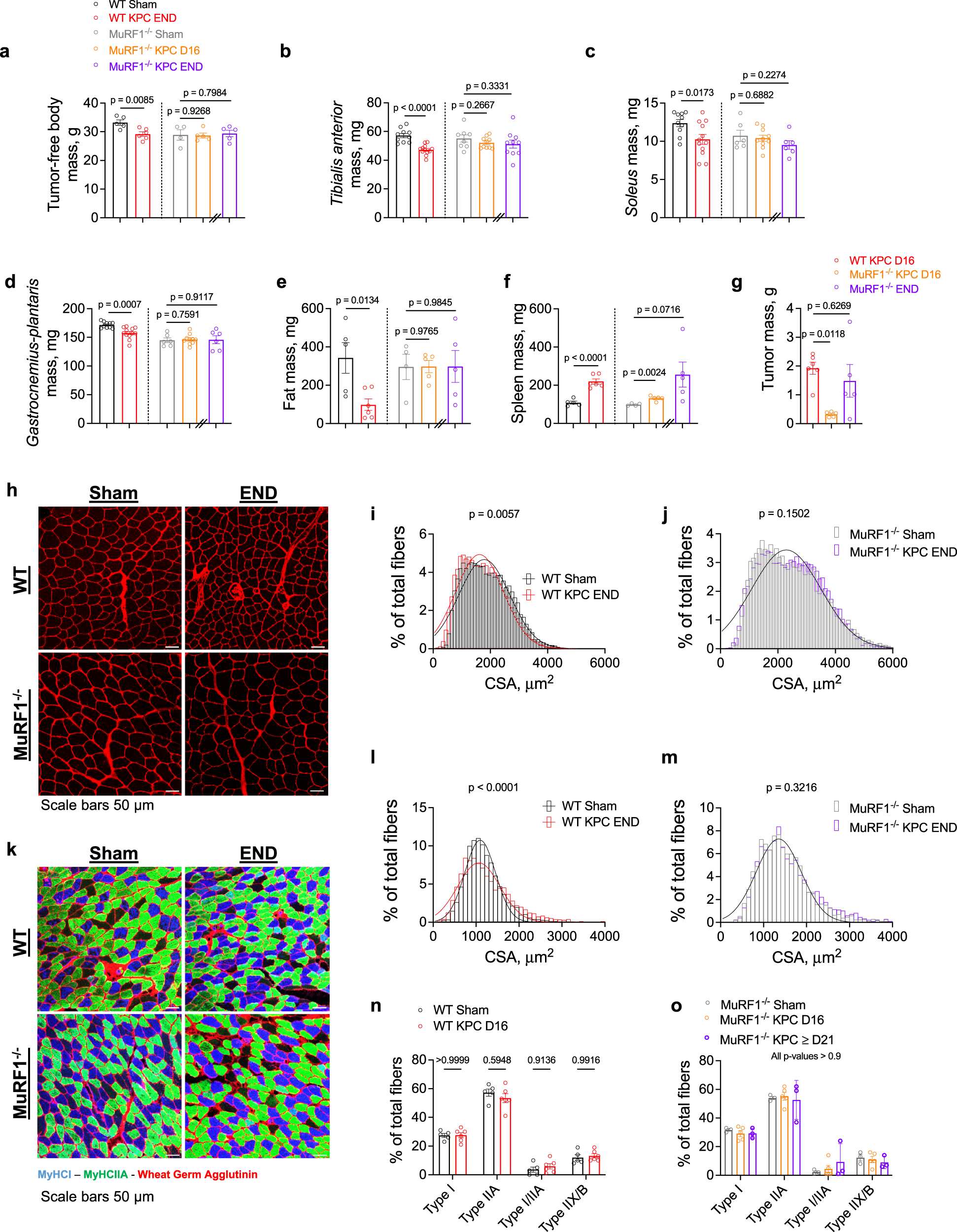
Fig. 1: MuRF1 (Trim63) deletion protects against muscle wasting, skeletal muscle fiber atrophy and slows tumor growth.

a–f KPC tumor burden induces reduction in a tumor-free body mass (η2 = 0.5557), b–d skeletal muscle mass (η2 = 0.6116 for tibialis anterior, η2 = 0.2520 for soleus and η2 = 0.4484 for gastrocnemius-plantaris), and e fat mass (η2 = 0.5109) in WT mice but not MuRF1-/- mice (η2 < 0.15), and f increase in spleen mass (η2 = 0.8354) in WT and MuRF1-/- KPC D16 (η2 = 0.7542) mice, while only a trend towards an increased spleen mass was found in MuRF1-/- KPC END mice (η2 = 0.3913). g MuRF1 deletion slowed tumor mass growth (η2 = 0.4837). h Representative images of tibialis anterior cross-sections stained with wheat-germ agglutinin (WGA). i, j Quantification of tibialis anterior fiber cross-sectional area reveals that MuRF1 deletion prevents tumor-induced fiber atrophy (R2 > 0.9 for all groups). k Representative images of soleus cross-sections stained for wheat-germ agglutinin (WGA), myosin heavy chain type I (MHCI), and myosin heavy chain type IIA (MHCIIA). l, m Quantification of soleus fiber cross-sectional area revealing that MuRF1 deletion prevented increases in the number of small and large fibers in response to tumor burden (R2 > 0.9 for all groups; n = 3–6 per group). In i, j and l, m, cross-sectional area data were binned, fit with a Gaussian least squares regression and significance was determined by calculating the extra sum-of-squares F-test. n, o Quantification of type I and type IIA percentage indicating that tumor burden did not lead to a fiber type shift in either genotype. Data are presented as means ± SE in panels a–g and n, o. For panels i, j, and l, m, n = 5 for WT Sham, n = 6 for WT KPC END, n = 4 for MuRF1-/- Sham and n = 5 for MuRF1-/- KPC END.