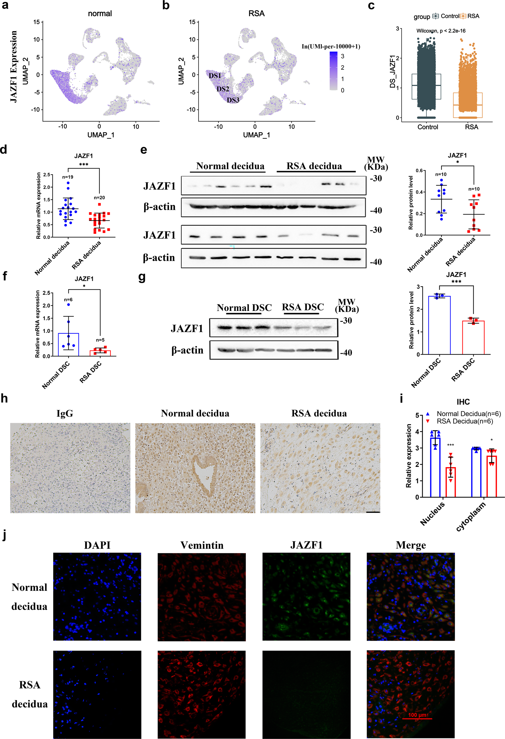
Fig. 1: Expression of JAZF1 was abnormally attenuated in RSA decidual stromal cells.

a, b UMAP plot showed the mRNA level of JAZF1 in DS cells was significantly downregulated in RSA decidua (b) compared to normal group (a). c scRNA-seq analysis of JAZF1 expression in DSCs derived from women with RSA (n = 6) and matched normal early pregnancies (n = 5) by using ggboxplot function in 'ggpubr' package in R. The data were shown as the median and quartile. d, e RT-qPCR (d) and Western blotting (e) analysis for JAZF1 in normal and RSA decidua. f, g RT-qPCR (f) and Western blotting (g) analysis of JAZF1 in RSA primary DSCs compared to normal group. n = 3. h, i IHC staining of JAZF1 in the decidua from RSA and normal group, n = 6, Scale bar, 100 μm. j IF staining of JAZF1 and Vimentin in the decidua from two groups, counterstained with DAPI. n = 3, scale bar, 100 μm. Mean ± SD. *P < 0.05, ***P < 0.001.