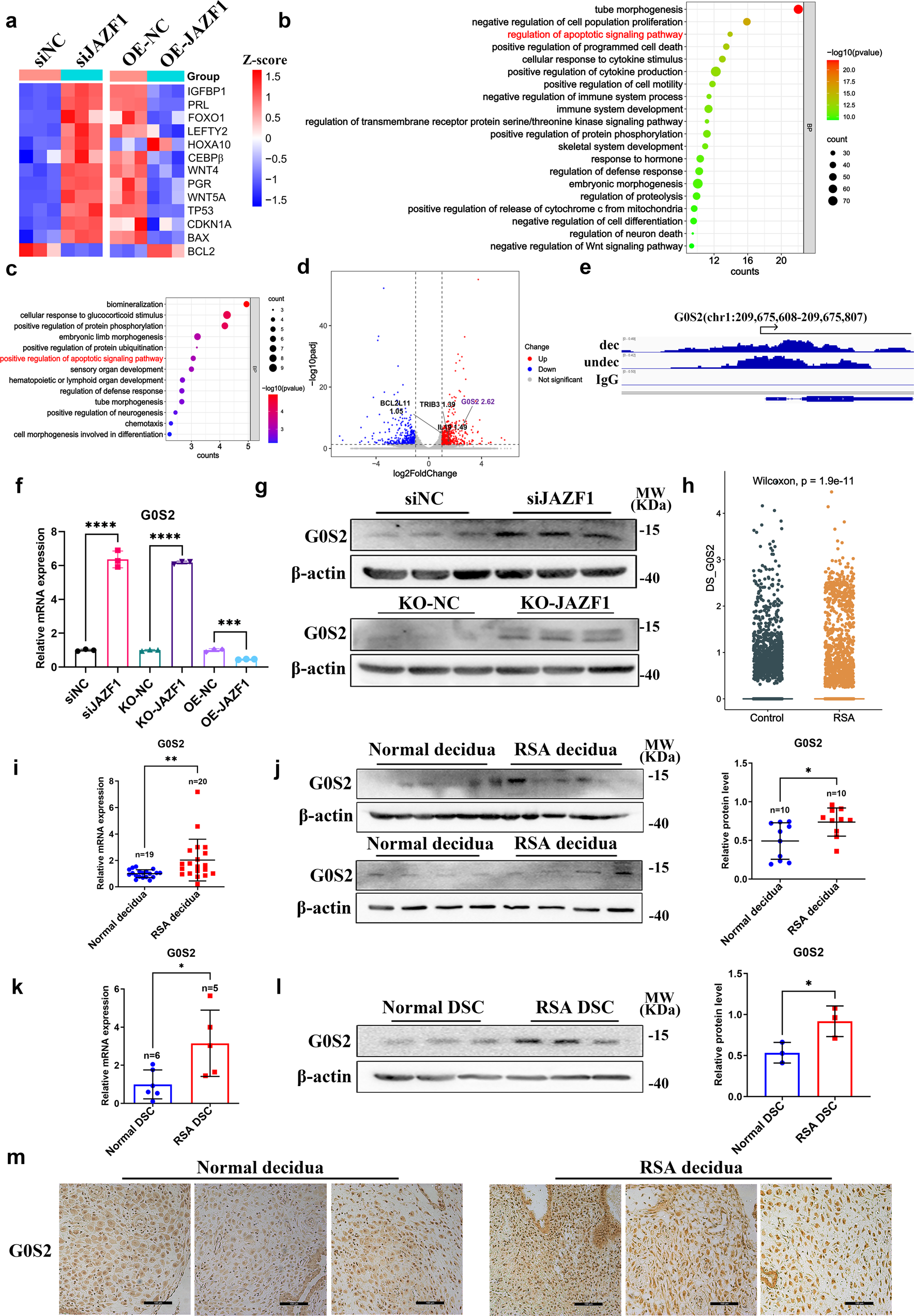
Fig. 5: JAZF1 directly targeted to G0S2 in decidualized hESCs, of which expression was increased in decidua in RSA.

a Heatmap of apoptosis-related and decidualization-related genes from RNA-seq after JAZF1 knockdown and overexpression in decidualized HESCs. n = 3. b GO analysis of the differentially expressed genes (DEGs) in RNA-Seq. c GO analysis of overlapped genes of JAZF1 binding and JAZF1 upregulated genes. d DEGs including G0S2, IL19, TRIB3 and BCL2L11 detected by RNA-seq of immortalized HESCs after decidualization induction for 6 days in control and JAZF1 knockdown samples as visualized by volcano plot. e Visualization of JAZF1 binding peaks on G0S2 locus. Reference genome:hg38; Undec: undecidualized HESCs; Dec: decidualized HESCs. f, g RT-qPCR (f) and Western blotting (g) detection of G0S2 in siJAZF1 and KO-JAZF1 decidualized HESCs. n = 3. h scRNA-seq analysis of G0S2 expression in DSCs derived from women with RSA (n = 6) and matched normal early pregnancies (n = 5) by using ggboxplot function. The data were shown as the median and quartile. i, j mRNA (i) and protein (j) levels of G0S2 in RSA decidua compared to normal pregnancy. k, l mRNA (k) and protein (l) levels of G0S2 in primary DSCs from normal pregnancy and RSA. n = 3. m IHC analysis of G0S2 in RSA decidua compared to normal decidua. n = 4. scale bars, 100 μm. The data were shown as the mean ± standard deviation (SD). *P < 0.05, **P < 0.01, ***P < 0.001, ****P < 0.0001.