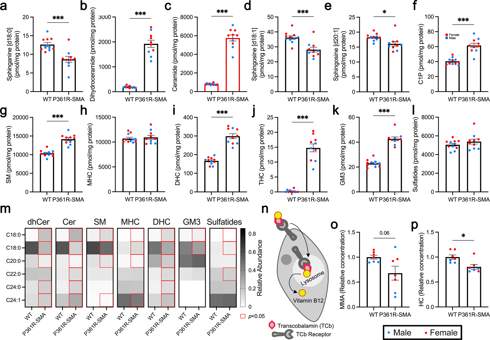
Fig. 7: Ceramides (Cer) and related sphingolipids in spinal cord homogenates from 21-week-old P361R-SMA mice along with biomarkers of aberrant vitamin B12 metabolism.
From: Spinal muscular atrophy-like phenotype in a mouse model of acid ceramidase deficiency

a–l Spinal cords from P361R-SMA and wild-type (WT) mice were resected from the cervical to mid-lumbar regions, homogenized, and levels of the indicated sphingolipids were measured by mass spectrometry. Note that sphingosine-1-phosphate was not detected. Molar amounts of individual acyl-chain variants of each species of sphingolipid were summed to determine total levels. Ceramide data is highlighted with red bars. Points represent values from individual mice (WT, n = 11 mice; P361R-SMA, n = 10 mice), sex is differentiated using different colors (blue for male and red for female), bars represent means and error bars show the standard error of the mean. Data were compared using Welch’s t tests, ***p < 0.001 and *p < 0.05. m Relative abundance of the indicated acyl-chain variants for the sphingolipid species measured shown as a heatmap. Data were compared using a two-way analysis of variance with Šidák’s multiple comparison test, p < 0.05 is indicated with a red outline. n Schematic for vitamin B12 (cobalamin) transport into cells via the lysosome. Biomarkers of vitamin B12 deficiency, methylmalonic acid (MMA; (o)) and homocysteine (HC; (p)), in plasma from WT and P361R-SMA mice. Points represent values from individual mice (n = 7) and their color indicates sex (blue for male and red for female). Bars indicate means and error bars show the standard error of the mean. Data were compared using a Welch’s t test, *p < 0.05. dhCer dihydroceramide, C1P ceramide-1-phosphate, SM sphingomyelin, MHC monohexosylceramide, DHC dihexosylceramide, THC trihexosylceramide, GM3 monosialodihexosylganglioside.