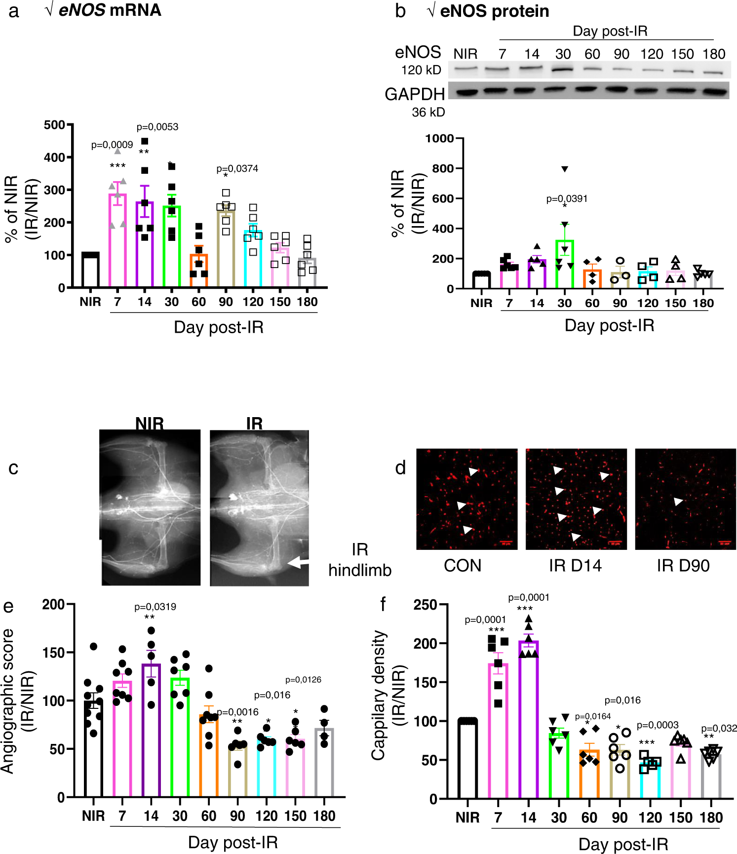
Fig. 5: Radiation induces pro-angiogenic factors and transient neovascularization.

a–d Quantification of eNOS mRNA and protein levels in muscle. e, f Quantitative evaluation and representative photomicrographs of microangiography (c; vessels appear in white) and capillary density (d; capillaries appear in red, arrows indicate examples of isolectin B4-positive capillaries, scale bar: 100 µm). Results were expressed as percentages relative to nonirradiated (NIR), set to 100%, and irradiated muscle was normalized to NIR muscle, at days 1, 3, 5, 7, 14, 30, 60, 90, 120, 150, and 180 post irradiation. *P < 0.05; **P < 0.01; ***P < 0.001 vs. NIR; n = 5–8 animals /time point, ANOVA +/− SEM.