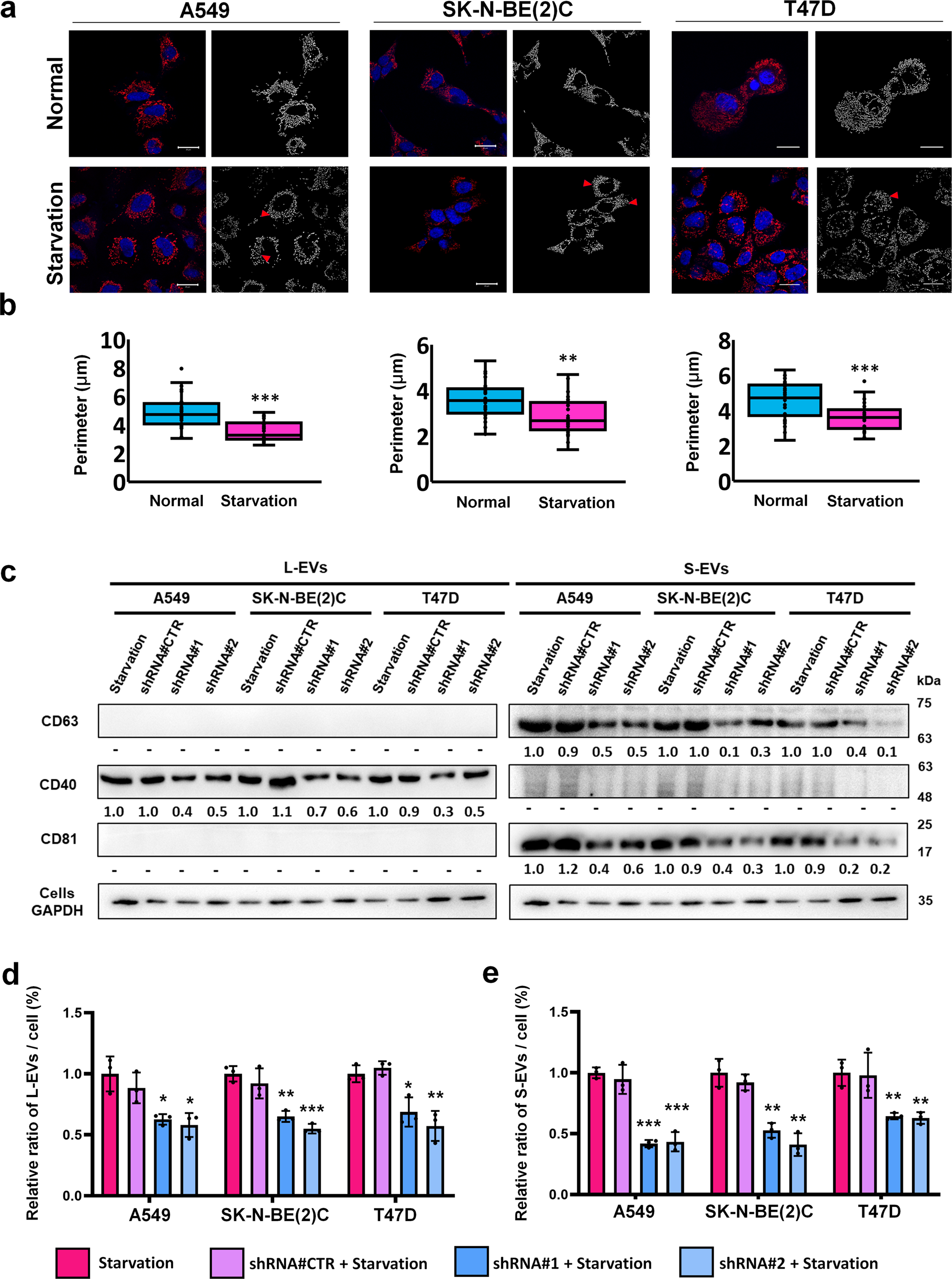
Fig. 2: Mitochondrial fission stimulated by eATP synthase expression influenced extracellular vesicle release.
From: Ectopic ATP synthase stimulates the secretion of extracellular vesicles in cancer cells

a A549, SK-N-BE(2)C, and T47D cells were treated with either 0.1% FBS (starvation conditions) or 10% FBS (normal conditions) and then probed with MitoTracker, which detected fission using confocal microscopy. Scale bar, 20 μm. b The images in A were analyzed by Icy software. The values represent the mean ± SD (n = 30). c–e EVs derived from cancer cells or Drp1-knockdown cancer cells (shRNA#1, shRNA#2, and shRNA#CTR as a vector control) under starvation treatment were quantified using NTA and western blot. EV-specific markers were used as probes, and their intensities were quantified using ImageJ. The values represent the mean ± SD (n = 3).