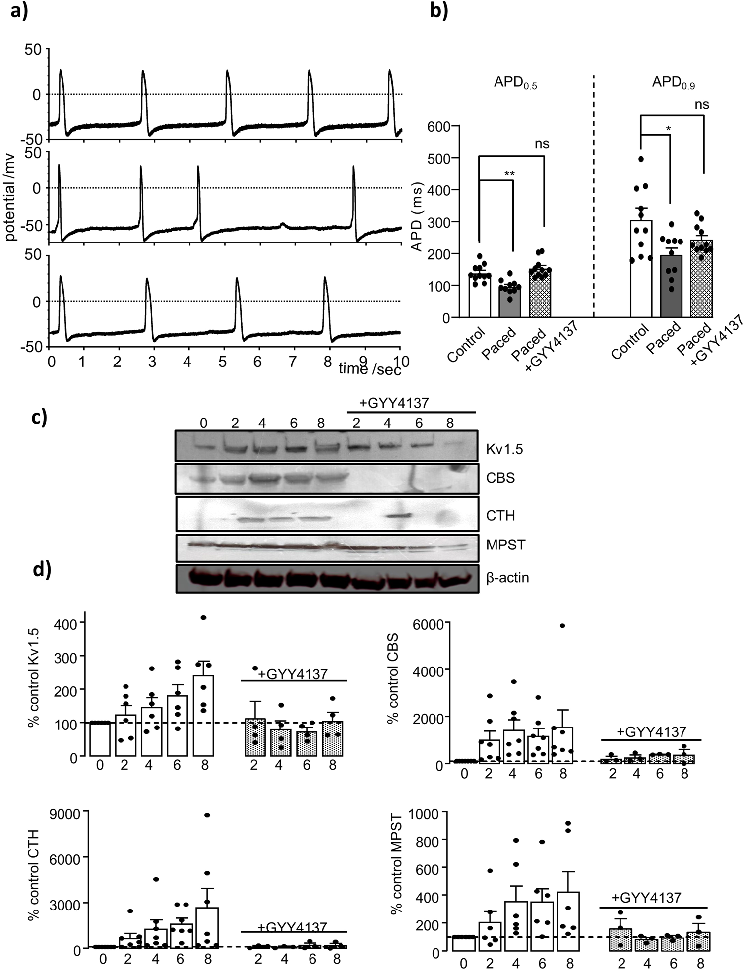
Fig. 4: H2S reduced electrical and cellular remodeling in paced HL-1 atrial cardiomyocytes.

a Representative AP recordings in spontaneously beating HL-1 cells from control cells that were not paced during the 8 h culture period (upper), cells that were paced at 5 Hz for 30 min regular intervals (middle) and paced cells that were incubated with slow-releasing H2S donor GYY4137 (lower). b Cumulative data showing mean (±s.e.m.) APD under control conditions (n = 11), in paced cells (n = 10), and in paced cells incubated with GYY4137 (n = 11).*P < 0.05, **P < 0.01. c Representative western blots for native IKur/Kv1.5, and H2S producing enzymes CBS, CTH and MPST at different pacing time periods (2–8 hr) in the absence of GYY4137 or with incubation with GYY4137 (horizontal line), compared to control unstimulated conditions (0 h). β-actin was used as loading control in all western blots. d Mean (±s.e.m) percentage change of band intensities following (n = 4 experiments) at different pacing time periods (2–8 hr) in the absence of GY4137 or with GYY4137 incubation, as indicated by the horizontal line.