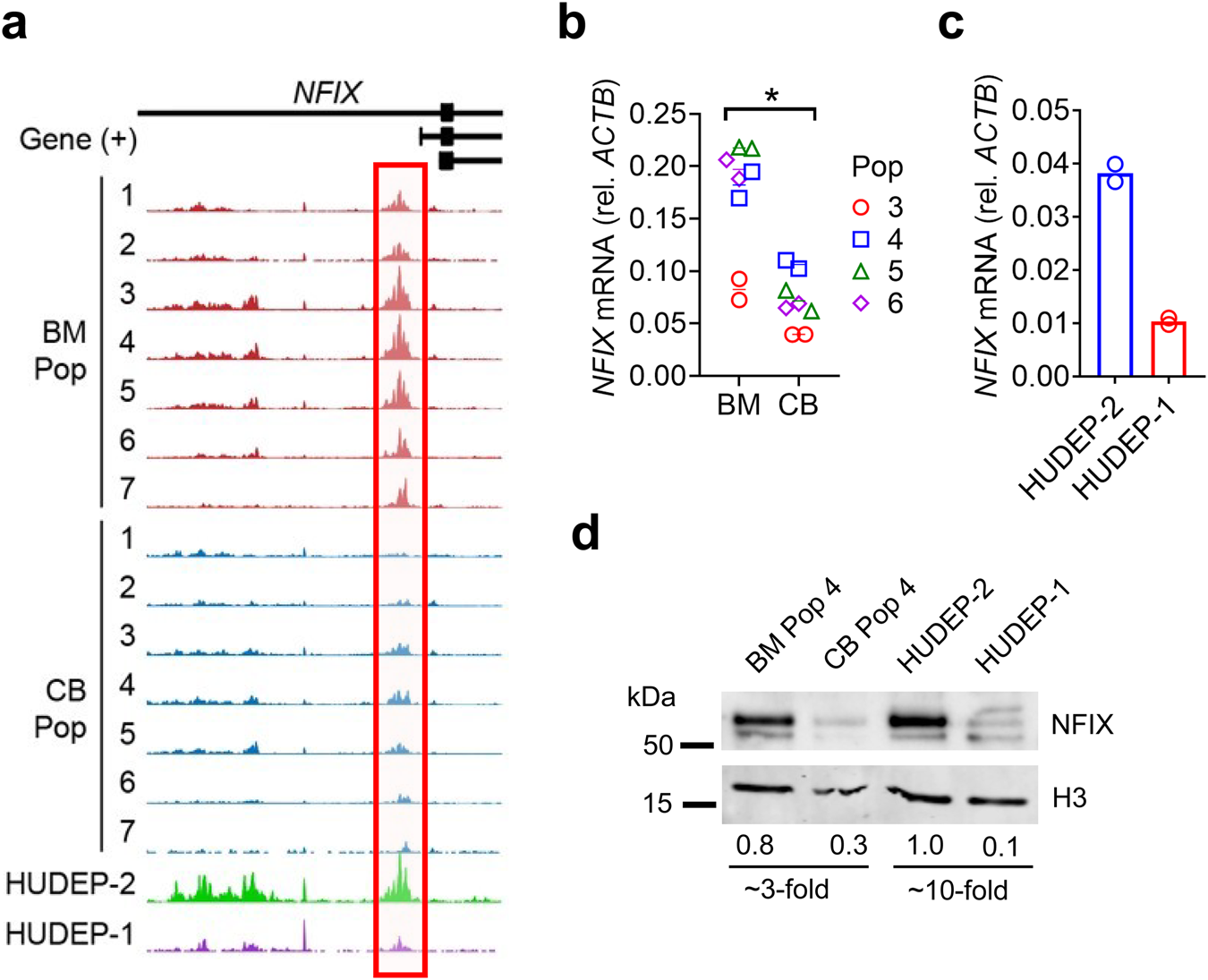
Fig. 2: NFIX chromatin accessibility and expression level are reduced in cells with elevated HbF.

a ATAC-seq profiles spanning Chr19:13,122,000–13,138,000 (hg19) of sorted BM (HbF low) and CB (HbF high) cell populations showing increased chromatin accessibility at the NFIX promoter in BM cells (red boxes). NFIX splice variants NM_002501 (line 1), NM_001271044 (line 2), and NM_001365985 (line 3) are shown at the top. b, c NFIX mRNA quantification in BM versus CB sorted cell populations and in HUDEP-2 (HbF low) versus HUDEP-1 (HbF high). Bars represent mean of two biological replicates. Asterisk denotes statistically significant data using Student’s t-test [P-value < 0.05 for BM versus CB cells (paired t-test, b)]. d Western blot for NFIX protein. Histone H3 served as a normalizing control. Representative immunoblots from two biological replicates are shown.