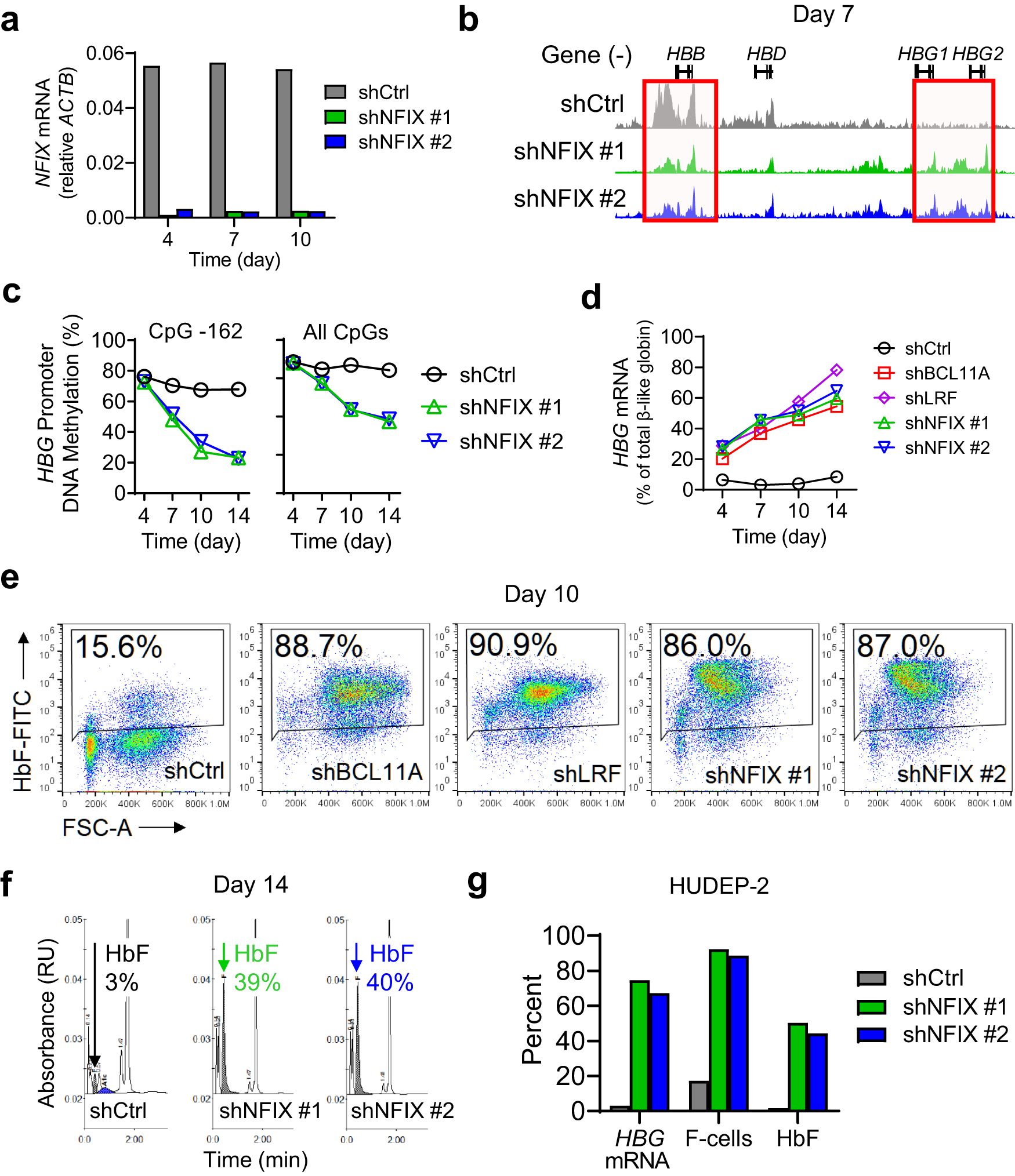
Fig. 3: NFIX knockdown in BM and HUDEP-2 cells leads to functional changes at the HBG promoter and increases in HBG mRNA, F-cells, and HbF.

a RT-qPCR validation of NFIX knockdown in BM cells shows a 90% reduction in NFIX transcripts. b ATAC-seq profiles spanning Chr11:5,245,000–5,277,000 (hg19) of BM control and NFIX knockdown cells showing reduced chromatin accessibility at the HBB promoter and increased chromatin accessibility at the HBG promoter relative to the control cells (BM day 7 of differentiation, red boxes). c Percent HBG promoter DNA methylation at CpG -162 and an average of all 6 CpGs tested shows decreased DNA methylation in NFIX knockdown BM cells relative to the control. d Knockdown of NFIX in BM cells results in induction of HBG mRNA. e NFIX knockdown increases the number of F-cells (BM day 10 of differentiation). f HPLC chromatograms show increased absolute HbF levels in NFIX knockdown cells (BM day 14 of differentiation). g Knockdown of NFIX in HUDEP-2 cells increases HBG mRNA, F-cells, and HbF relative to the control. Data shown are representative of N = 3 independent experiments (a, e, f) and N = 2 independent experiments (b, c, d, g) using distinct BM and CB donors and independent HUDEP-2 transductions.