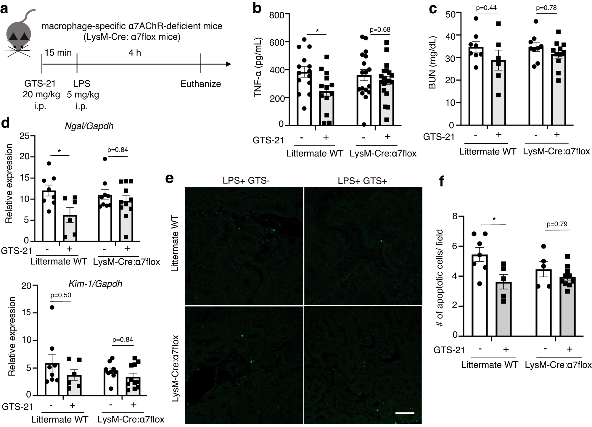
Fig. 2: GTS-21 did not dampen the kidney injury in macrophage-specific α7AChR-deficient mice.

a Experimental design. Time-course and drug-dosage used are the same as in Fig. 1. After pre-treatment with GTS-21 or saline for 15 min, all groups of mice were intraperitoneally injected with LPS. Four hours later, the mice were euthanized, and blood and kidney samples were collected. b The decrease in TNF-α observed with GTS-21 administration in WT mice (n = 13–19 in each group). c Plasma BUN (n = 6–11 in each group). d Protection against LPS-induced kidney injury by GTS-21 (n = 6–11 in each group). e, f Representative pictures of TUNEL staining and several apoptotic cells. Scale bar = 50 μm. *P < 0.05, **P < 0.01, ***P < 0.001, ****P < 0.0001 (two-way ANOVA followed by Tukey’s post hoc test). All data are presented as mean ± SEM. WT wild-type, GTS-21 3-(2,4-Dimethoxybenzylidene)- anabaseine dihydrochloride, LPS lipopolysaccharide, PAS periodic acid-Schiff, TNF-α tumor necrosis factor α, BUN blood urea nitrogen, qPCR quantitative polymerase chain reaction, TUNEL Terminal deoxynucleotidyl transferase dUTP nick end labeling, ANOVA analysis of variance, SEM standard error of the mean.