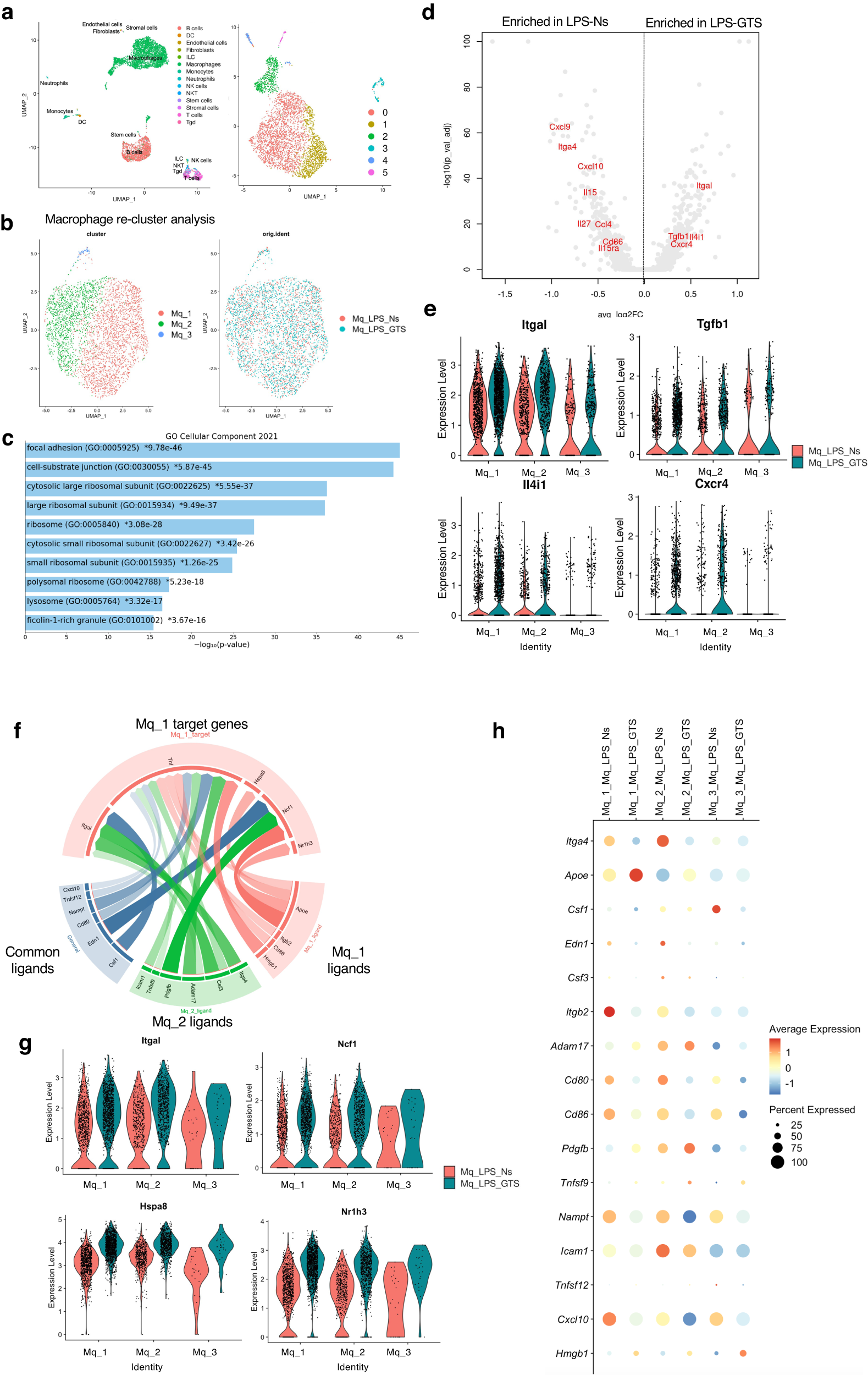
Fig. 5: GTS-21 increased predicted ligand-receptor pairs in splenic macrophages.

WT mice received LPS-Normal saline (Ns) or LPS-GTS treatments for 4 h before being euthanized. Anti-F4/80 positive macrophages were collected from each spleen and scRNA-seq was performed. a UMAP projections of 6157 cells were integrated into each sample. Cell clusters included B cells, T cells, and other immune cells in addition to macrophages. b UMAP projection of re-clustered cells with only macrophages. The macrophages were further divided into three clusters (Mφ−1 ~ 3). c GO Enrichment analysis of the top genes in GTS-21 treatments. d Volcano plot of cytokine or chemokines induced enriched in LPS-Ns or LPS-GTS. e Violin plots show the gene expression levels increased by GTS-21 treatments in three macrophage clusters. f Circle plot depicting links between ligands and their predicted target genes for macrophage cluster1 and each cluster. Link color indicates the sender population of ligands, and link width and clarity correlate to the strength of the ligand-receptor integration and the activity score of the ligand, respectively. g Violin plot of target genes for Mφ_1 cluster. h Dot plot showing top 16 predicted ligands for each cluster. WT wild-type, GTS-21 3-(2,4-Dimethoxybenzylidene)- anabaseine dihydrochloride, LPS lipopolysaccharide, Ns normal saline, scRNA-seq single-cell RNA sequencing, UMAP plot Uniform Manifold Approximation and Projection plot, GO enrichment analysis, Gene ontology enrichment analysis.