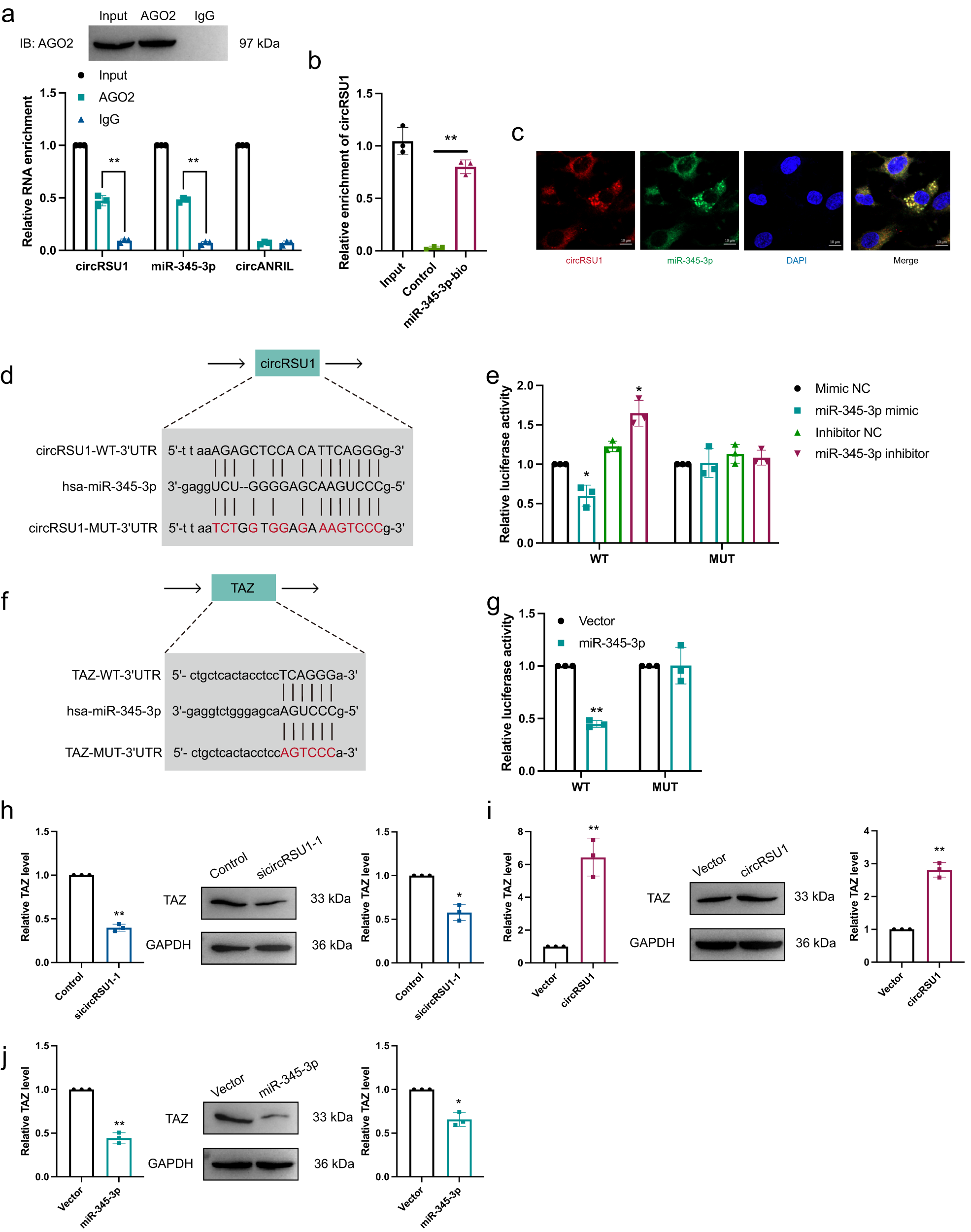
Fig. 3: circRSU1 acted as a sponge of miR-345-3p.
From: Circular RNA RSU1 promotes retinal vascular dysfunction by regulating miR-345-3p/TAZ

a RIP experiments were carried out using AGO2 or IgG antibody. b RNA pull-down analysis using biotinylated miR-345-3p mimic or mimic NC probe, and the precipitated RNA was analyzed by qRT-PCR. c circRSU1 and miR-345-3p were detected by FISH assay (scale bar = 10 μm). d Schematic diagram showed the binding sites between circRSU1 and miR-345-3p. e The luciferase activity of circRSU1 in HEK-293 T cells after co-transfection with miR-345-3p. f Schematic diagram showed the binding sites between miR-345-3p and TAZ. g The luciferase activity of miR-345-3p in HEK-293 T cells after co-transfection with TAZ. h–j qRT-PCR was performed to analyze TAZ expression in different treatments. Unpaired student’s t-test and Mann–Whitney U test were used for the statistical analyses. *p < 0.05, **p < 0.01.