Fig. 5: Downregulated TAZ reversed circRSU1-induced HRVECs dysfunction.
From: Circular RNA RSU1 promotes retinal vascular dysfunction by regulating miR-345-3p/TAZ

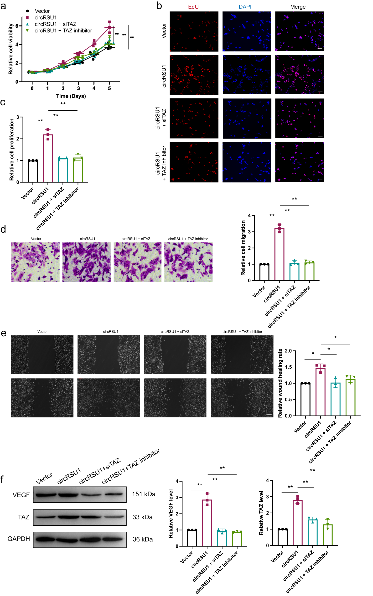
a–c MTT assay and EdU staining were performed to detect the proliferation in HRVECs treated with vector, circRSU1, circRSU1 + siTAZ, circRSU1 + TAZ inhibitor (scale bar = 100 μm). d, e. Transwell invasion assay and wound-healing migration assay were used to detect the invasion ability in HRVECs (scale bar d = 20 μm, e = 100 μm). f Western blot was used to analyze VEGF and TAZ expression in different treatments. GAPDH was used as a negative control. Unpaired student’s t-test and one-way ANOVA test were used for the statistical analyses. *p < 0.05, **p < 0.01.