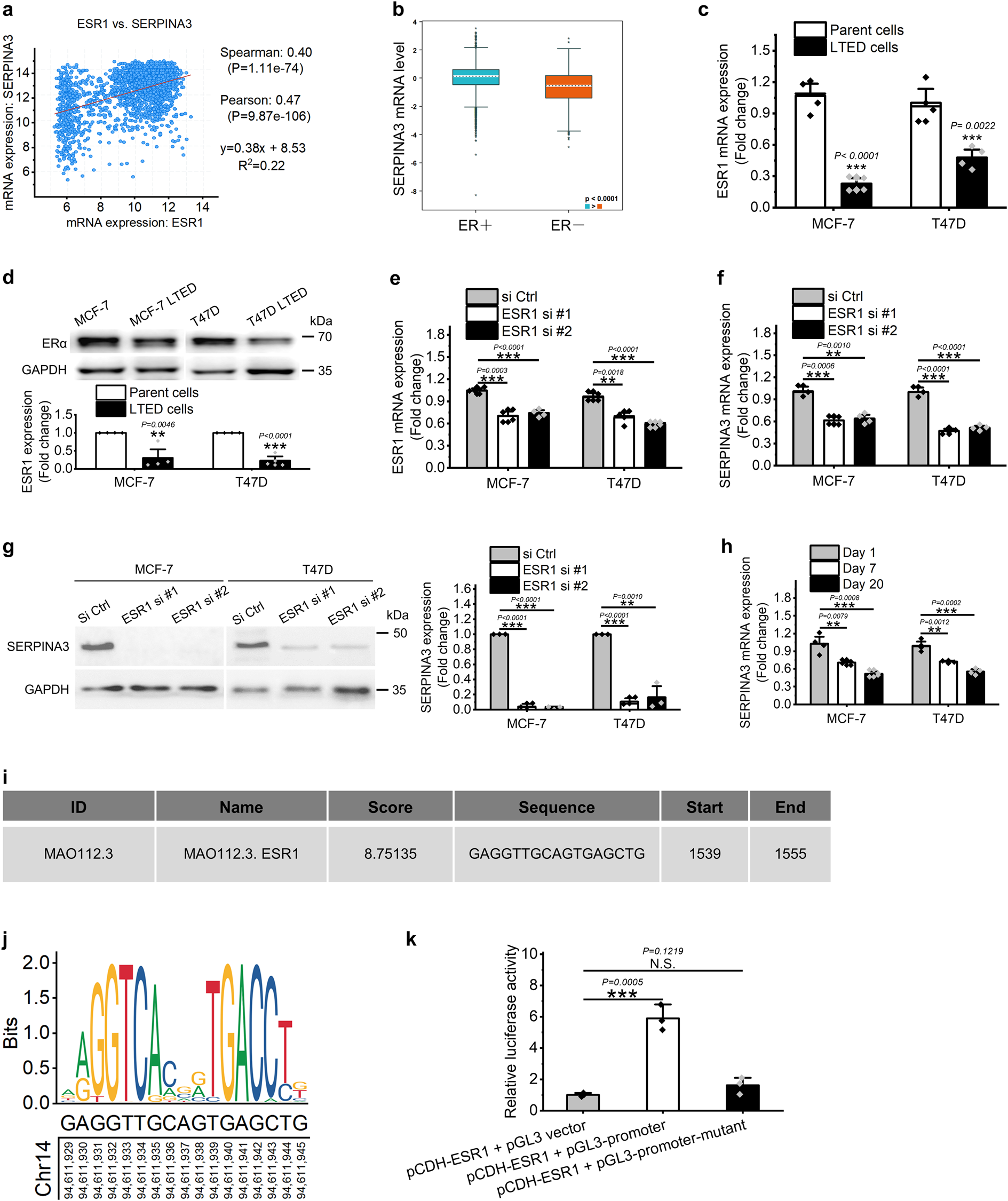
Fig. 3: SERPINA3 is an ERα target gene in human breast cancer.

a The expression of SERPINA3 is positively correlated with ESR1 in breast cancer (retrieved from cBioPortal). b SERPINA3 exhibits significant higher expression in ER+ breast cancer (n = 7247) than ER− subtype (n = 2710) (retrieved from bc-GenExMiner v4.9). c QPCR and d Western blot results revealed a decrease of ERα expression in LTED cells, when compared with their parental cells. e The expression of ESR1 could be effectively inhibited by the siRNAs in MCF-7 and T47D cells. f QPCR and g western blot results showed that siRNA knockdown of ESR1 in MCF-7 and T47D effectively downregulated SERPINA3 expression. GAPDH and SERPINA3 were blotted from different gels for their close molecular weight. h SERPINA3 mRNA expression decreased with extended estrogen deprivation incubation in MCF-7 and T47D. i The details of the predicted ERα binding sequence in SERPINA3 promoter obtained from JASPAR. j Comparison of ERα binding motif and the predicted ERα binding sequence in SERPINA3 promoter. k Dual luciferase reporter assay verified the physical interaction of ERα and SERPINA3 promoter at −462 to −446 bp. The promoter plasmid or its mutant type were co-transfected with pCDH empty vector or ESR1-expressing plasmid as indicated. Luciferase assays were then performed. pCDH-Vector: pCDH-CMV-MCS-EF1-puro; pCDH-ESR1: pCDH-CMV-MCS-EF1-puro-ESR1. Data are representative of n = 3 biologically independent experiments and presented as mean ± SD; statistical significance is determined by unpaired Student’s t test (p < 0.05 *, p < 0.01 **, p < 0.001 ***).