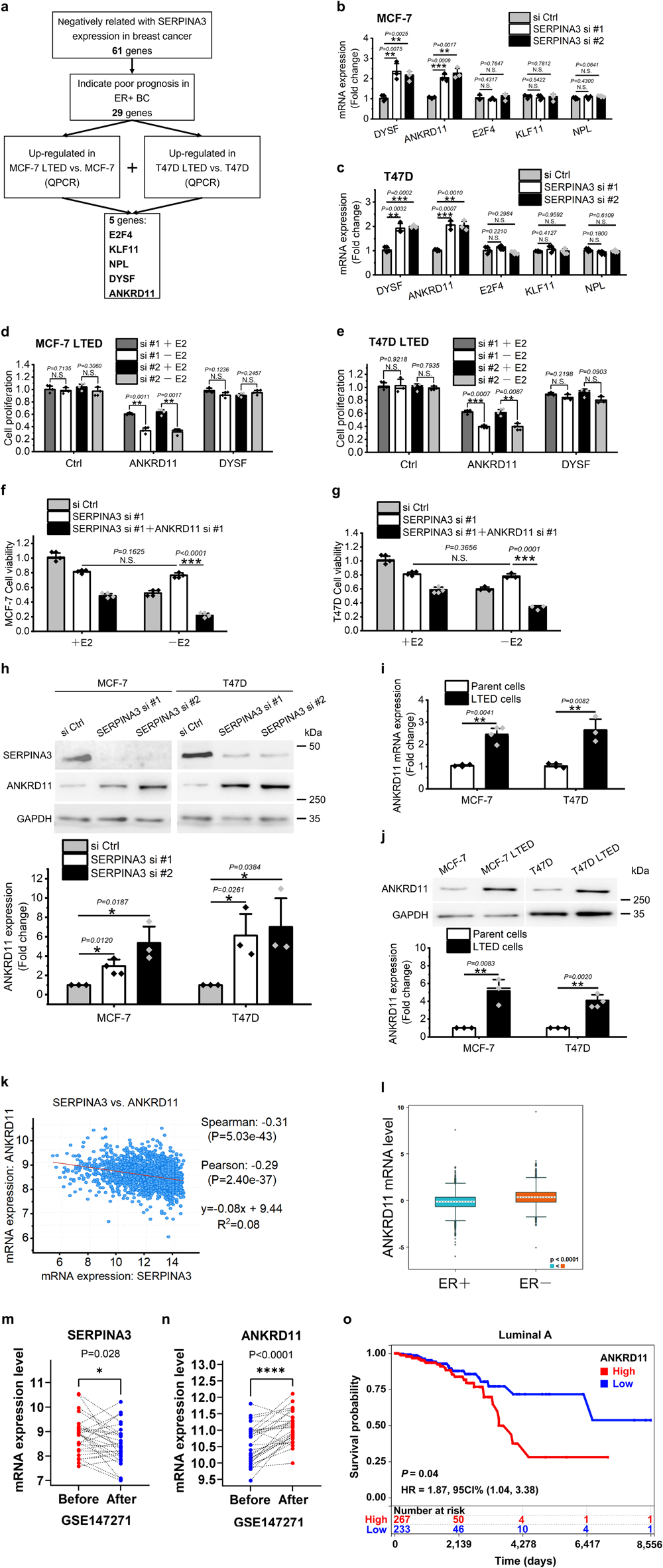
Fig. 4: SERPINA3 downregulation drives AI resistance by ANKRD11 upregulation.

a Flowchart depicting work steps to identify SERPINA3 downstream effectors in inducing AI-resistance. SERPINA3 correlated genes in breast cancer were retrieved from cBioPortal. The genes indicating poor prognosis in ER+ breast cancer were screened by using bc-GenExMiner v4.9. The expressions of the 5 genes were detected by QPCR after siRNA inhibition of SERPINA3 in (b) MCF-7 and (c) T47D. LTED cells of (d) MCF-7 and (e) T47D were transfected with the siRNAs of ANKRD11 and DYSF respectively and deprived of estrogen or not for 5 days, then cell proliferation was examined by cell counting. ANKRD11 inhibition restored sensitivity to estrogen deprivation in SERPINA3 knock-down (f) MCF-7 and (g) T47D cells. h Western blot showed that ANKRD11 was upregulated by SERPINA3 knockdown in MCF-7 and T47D. ANKRD11, SERPINA3 and GAPDH were blotted from 3 different gels. i QPCR and j western blot showed that ANKRD11 is overexpressed in LTED cells. ANKRD11 and GAPDH were blotted from different gels. k Expressions of SERPINA3 and ANKRD11 are negatively related in breast cancer (retrieved from cBioPortal). l ANKRD11 exhibits significant lower expression in ER+ than ER− subtype (retrieved from bc-GenExMiner v4.9). According to clinical samples’ gene expression profiling data in GSE147271 (n = 28), the expression of (m) SERPINA3 was significantly downregulated and (n) ANKRD11 was significantly upregulated after presurgical tamoxifen therapy for 20.7 (±9.6) days. o High expression of ANKRD11 correlates with poor survival in patients with luminal A ER+ breast cancer according to TCGA database. Data are representative of n = 3 biologically independent experiments and presented as mean ± SD; statistical significance is determined by unpaired Student’s t test (p < 0.05 *, p < 0.01 **, p < 0.001 ***); statistical significance of microarray gene expression data of paired samples from GSE147271 is determined by paired Student’s t test (p < 0.05 *, p < 0.01 **, p < 0.001 ***).