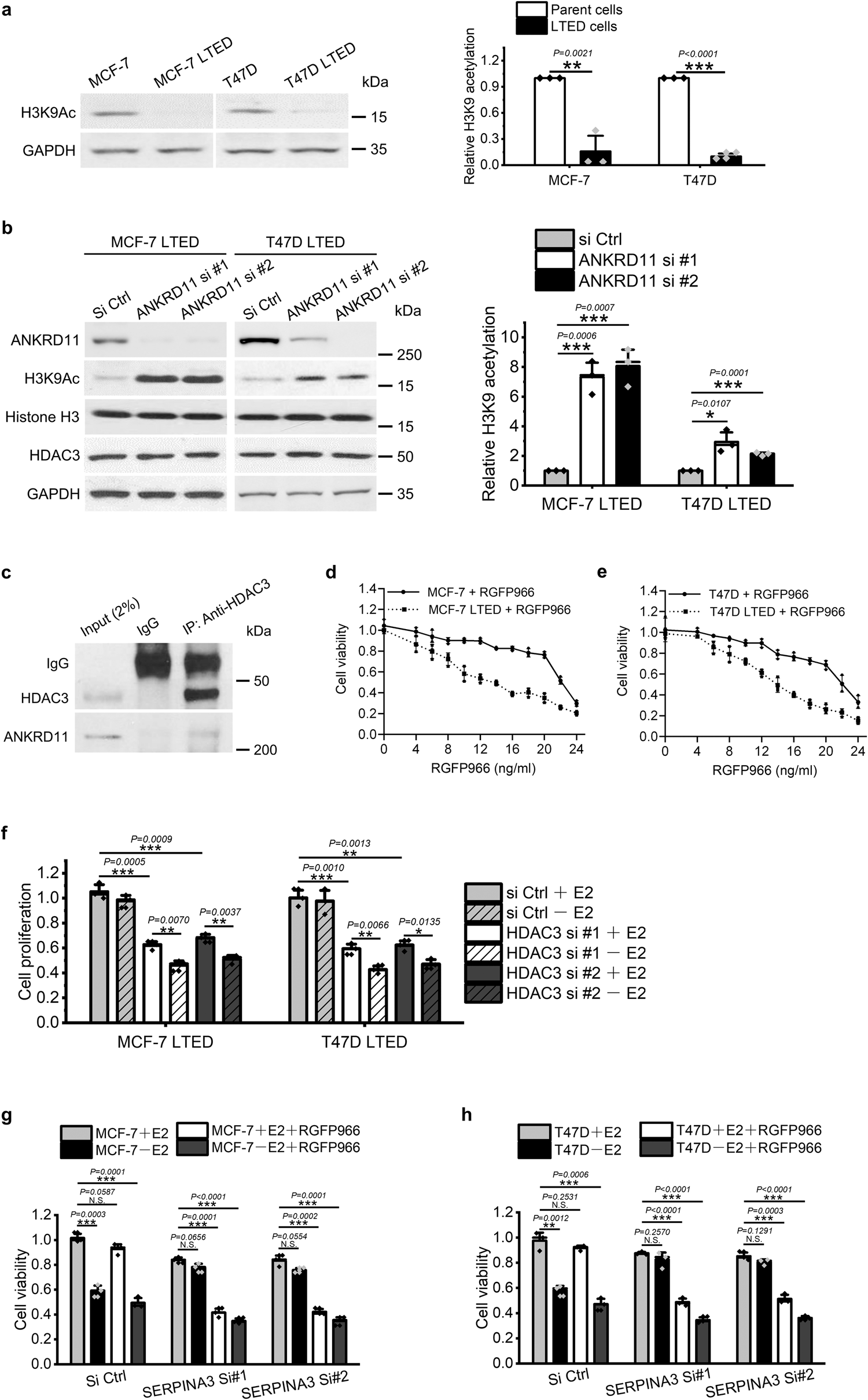
Fig. 5: ANKRD11-enhanced HDAC3 activity endows AI-resistance to breast cancer.

a Western blot showed a decreased acetylation of H3K9, a HDAC3 specific target, in LTED cells. b Inhibiting ANKRD11 by siRNA significantly suppressed H3K9 acetylation without changing HDAC3 expression in LTED cells. H3K9Ac and GAPDH were separated and blotted from one gel, Histone H3 and HDAC3 were separated and blotted from another gel, and ANKRD11 were separated individually from one gel. c Immunoprecipitation confirmed the physical interaction between ANKRD11 and HDAC3 in MCF-7 LTED. IP immunoprecipitation, IgG immunoglobulin G. RGFP966 showed much higher anti-proliferation effect in (d) MCF-7 LTED and (e) T47D LTED cells than their parent cells. f More specific inhibition of HDAC3 using siRNA showed similar results as RGFP966. RGFP966 re-sensitized SERPINA3-knockdown- (g) MCF-7 and (h) T47D cells to estrogen-deprivation. Data are representative of n = 3 biologically independent experiments and presented as mean ± SD; statistical significance is determined by unpaired Student’s t test (p < 0.05 *, p < 0.01 **, p < 0.001 ***).