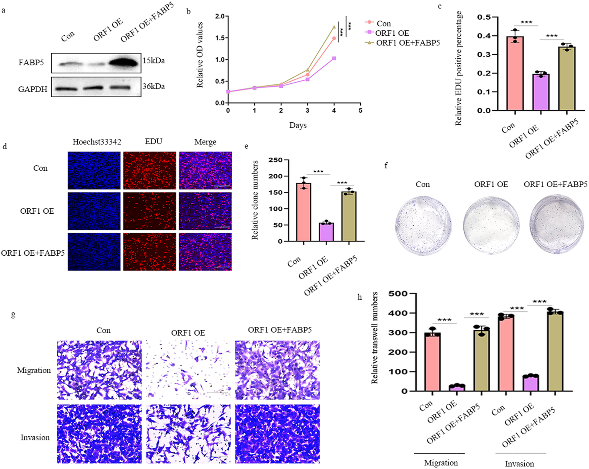
Fig. 7: Over-expression of FABP5 restores the tumor inhibitory effects of NBASP.

a Western blotting showed the restored efficiency; b In the CCK8, over-expression of NBASP suppressed the growth of cells, however, over-expression of FABP5 in NBASP stably transfected cells facilitated the impaired viability; c–f The EdU (c and d) and colony formation (e and f) assays further validated and quantified the proliferative effect of FABP5 in NBASP over-expressed NB cells, magnification of EdU, ×200, scale bar, 300 μm; g and h The effects on migration and invasion of NBASP in NB cells was restored by FABP5, as shown by transwell experiments, magnification, ×100, scale bar, 300 μm. Results in (a–h) are mean ± SD (n = 3). Statistical analysis was done by Student’s t test. (***p < 0.001).