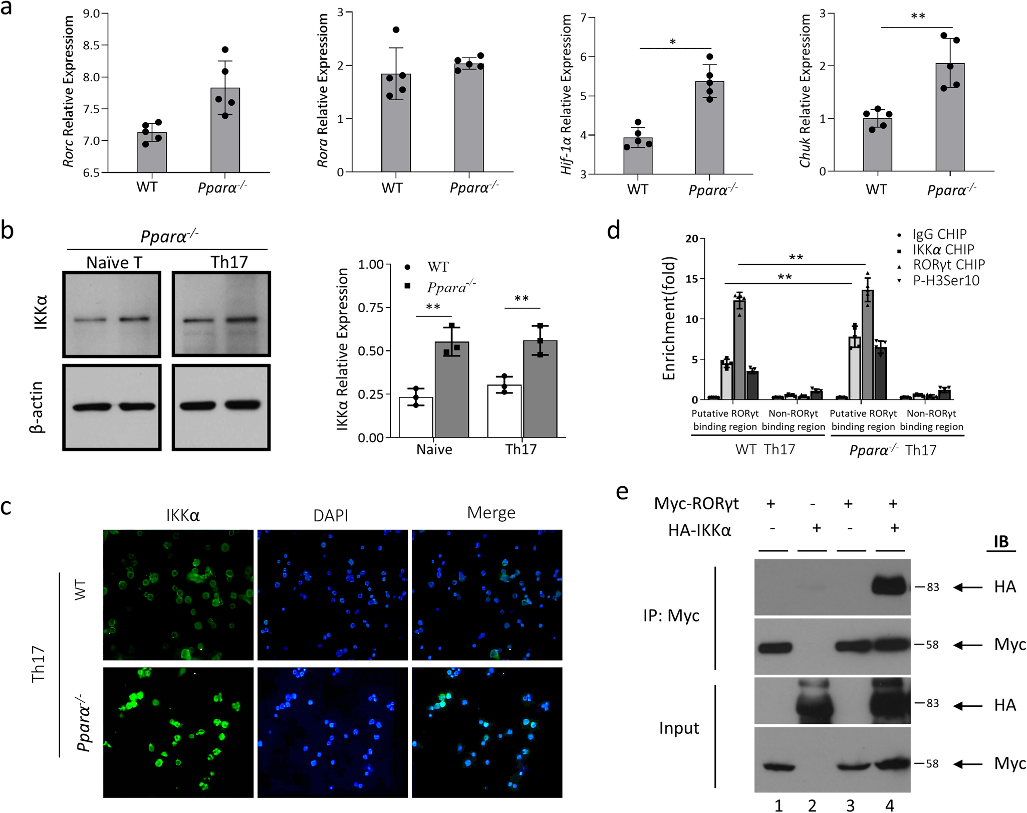
Fig. 2: Loss of Pparα modulates the expression of Il17a through IKKα/RORγt complex.

a Naïve CD4+ T cells (CD4+ CD25- CD62Lhi) from WT and Pparα KO mice were cultured under Th17 polarizing condition for 72 h, and Rorc, Rora, Hif1a, and Chuk transcript levels were assessed by qRT-PCR. b Naïve CD4+ T cells were isolated from WT and Pparα KO mice and cultured under Th17 polarizing conditions for 72 h. IKKα expression in naïve CD4+ T cells (left) or Th17 cells (right) from WT and Pparα KO mice was assessed by western blot. c Naïve CD4+ T cells from WT and Ppara KO mice were polarized under Th17 condition for 72 h and immunofluorescence staining was performed as described in the method section, and confocal imaging was acquired. IKKα alone (left); nucleus (middle), and merged view (right). d Naïve CD4+ T cells from WT and Pparα KO mice were polarized under Th17 condition for 72 h, and chromatin immunoprecipitation (ChIP) assay was performed by utilizing isotype-match IgG (grey bars), anti-IKKα (red bars), anti-RORγt (blue bars), and anti-phospho-histone H3 (yellow bars) antibodies. qRT-PCR was performed utilizing primers flanking putative RORγt binding region or non-binding region as described in the method section. e 293 T cells were transfected with Myc-tagged RORγt expression plasmids (Myc-RORγt), HA-tagged IKKα expression plasmids (HA-IKKα), or both. Co-immunoprecipitation assay was performed by utilizing anti-Myc antibody (IP: Myc) on cell lysates, and the western-blot of either HA or Myc is shown (IB). The input amount is also shown in the bottom. Results are shown as the means ± SEM of five independent trials except for picture b, where results are shown as the means ± SEM of three independent trials. Unpaired student t-tests were used for statistical analysis representing *P < 0.05, and **P < 0.01.