Fig. 1: The presence of JM enhances activity of KD.
From: The combined action of the intracellular regions regulates FGFR2 kinase activity

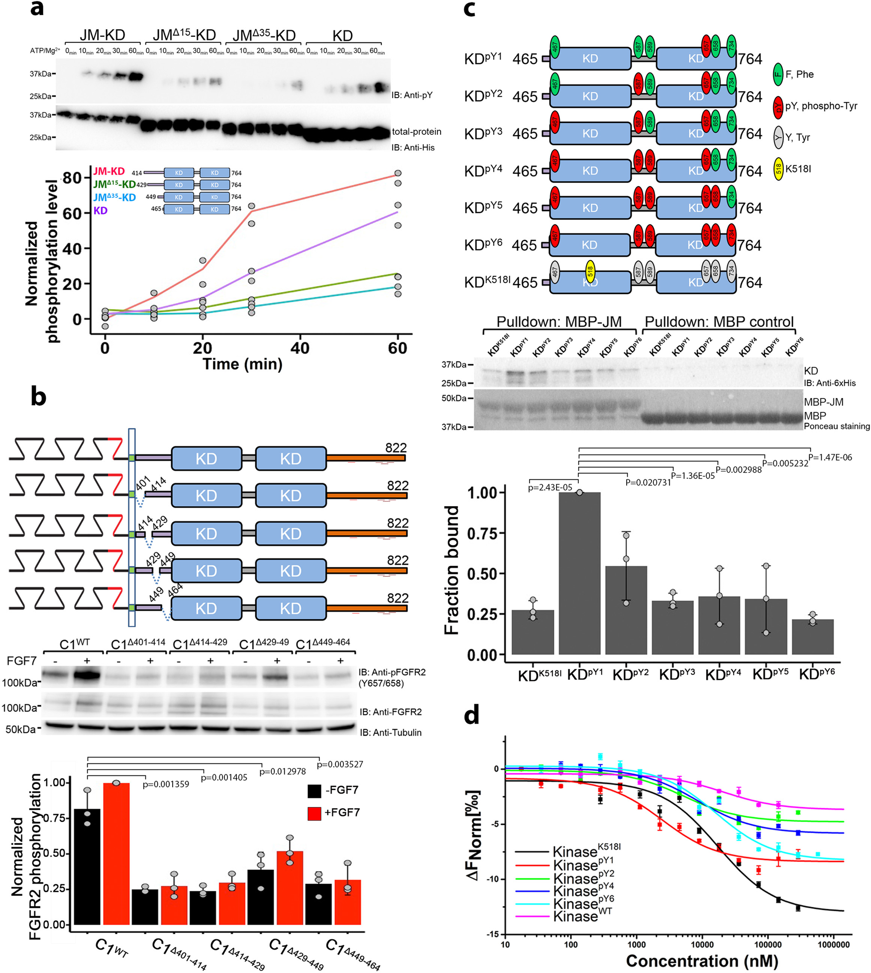
a In vitro kinase assay using progressive JM-deletions in JM-KD (residues 414-764, red; 429-764, green; 449-764, blue; and 465-764, purple). 100 nM of each protein was used for the in vitro phosphorylation assay. Phosphorylation levels were determined using a general pY99 antibody. His-tag antibody was used for total protein control. Densitometric line graph represents data from 2 independent experiments. b Intermittent deletions in JM down-regulate FGFR2 activity. HEK293T cells were transfected with FGFR2 with JM deletions (C1, C1Δ401-414, C1Δ414-429, C1Δ429-449, and C1Δ449-464). Cells were serum starved overnight and left unstimulated or stimulated with 10 ng/ml FGF7 for 15 min. Cell lysates were blotted with indicated antibodies. Densitometric bar graph represents three independent experiments. The error bars are presented as the standard deviation. c Binding of JM to progressively phosphorylated KD. Six tyrosine residues on KD were mutated to mimic the sequential phosphorylation pattern of KD (KDpY1 to KDpY6; Supplementary Fig. 1b). MBP-JM was used to pulldown KDs (His-tagged). Densitometric bar graph represents three independent experiments. The error bars are presented as the standard deviation. d MST measurements of the binding affinity between JM and KD with different phosphorylation levels. JM was labeled with Atto 488 dye and serial dilutions of KD were titrated at 25 °C. The error bars represent standard error of the mean from three technical replications.