Fig. 3: Proline-rich motifs interact and downregulate kinase activity.
From: The combined action of the intracellular regions regulates FGFR2 kinase activity

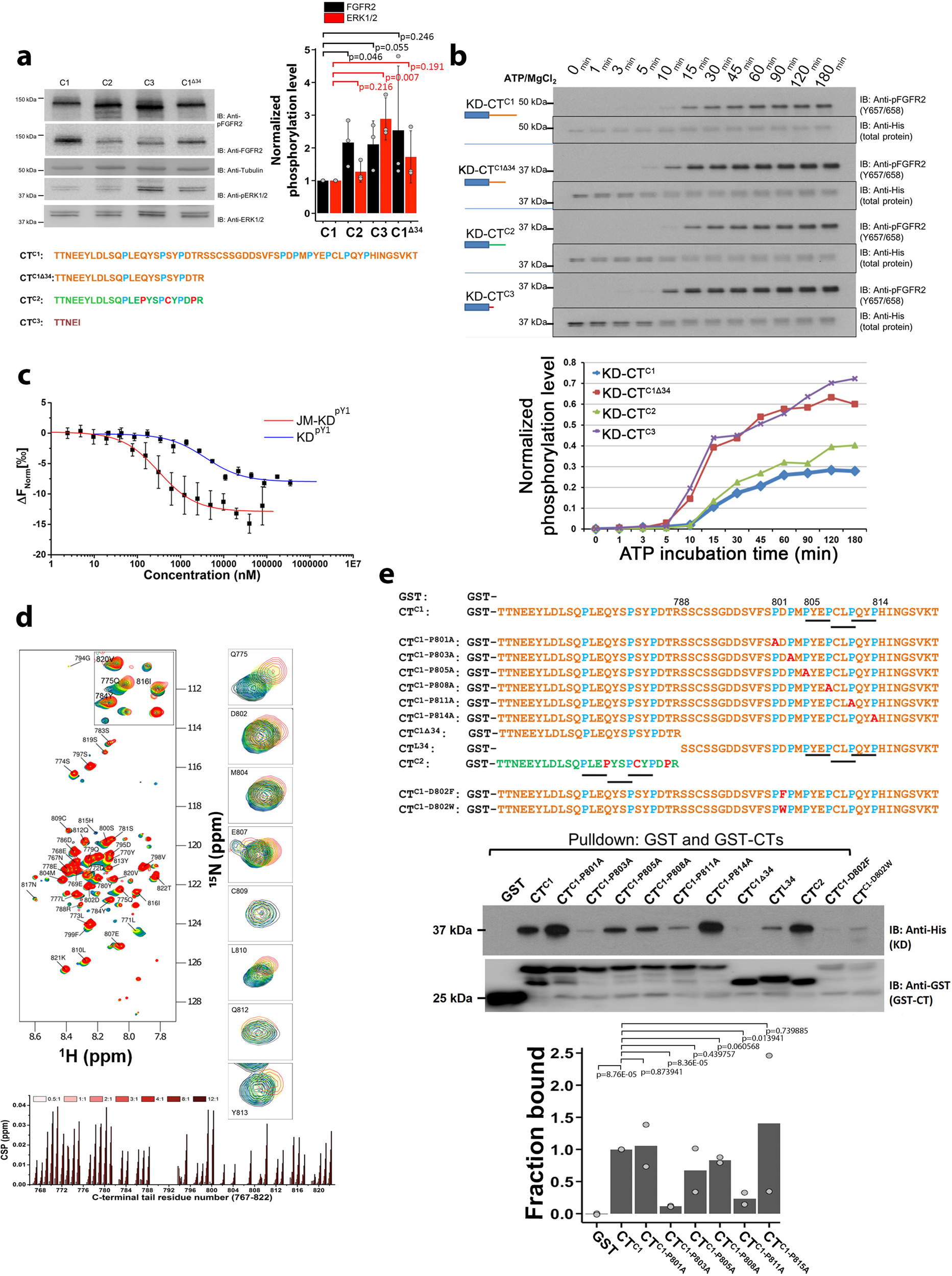
a Immunoblotting analysis of signaling activity of FGFR2IIIb isoforms. FGFR2C1; FGFR2C1Δ34; FGFR2C2 and FGFR2C3 were transfected into HEK293T cells starved overnight. The levels of receptor phosphorylation and downstream ERK phosphorylation on each isoform were probed with the indicated antibodies. Tail sequences of FGFR2C1; FGFR2C1Δ34; FGFR2C2 and FGFR2C3 are shown below. Densitometric bar graph represents 3 independent experiments. The error bars are presented as the standard deviation. b Proline-rich CT inhibits in vitro kinase activity. Recombinant KD-CTC1, KD-CTC2, KD-CTC3 and control clone: KD-CTC1Δ34 were incubated with ATP/Mg2+ at 25 °C and quenched with 100 mM EDTA at different time points as indicated. The activation level was measured using an anti-pY657/658 antibody. Bottom: The densitometric analysis of kinase activity (KD-CTC1 – blue; KD-CTC2 – green; KD-CTC3 – purple and KD-CTC1Δ34 – red). c The affinities of CTC1 to JM-KDpY1 (red) and KDpY1 (blue) determined using MST. CTC1 was labeled with Atto488 dye then titrated with unlabeled JM-KDpY1 and KDpY1. The error bars represent the standard deviation of 3 technical replications. d HSQC spectra of unbound 1H-15N-labeled CTC1 overlaid with KDpY1-bound CTC1 at different ratio (black (0:1) to red (12:1)). Examples of peaks with high chemical-shift perturbations (CSPs) are shown by labels indicating the assignment of given peaks. CSPs chart of 15N-KDpY1 titrated by CTC1 was derived from 1H-15N HSQC spectra. Large changes occur on both N-terminal and C-terminal residues of CTC1. e Wild type GST-CTC1 and individual P to A mutants, the first 24 residues of CT (CTC1Δ34), the last 34 residues (CTL34), CTC2 and CTC1 D802F or D802W (to explore the importance of the charged acid group in binding) were used for a GST pulldown experiment with KDpY1. The symmetric dimerization of KDpY1 at the concentration range used in this experiment (1 µM) was assumed to have negligible impact on binding of the various CT variants. Densitometric bar graph represents 2 independent experiments.