Fig. 1: Isotope flow from mother to pup.
From: Cryptic kin discrimination during communal lactation in mice favours cooperation between relatives

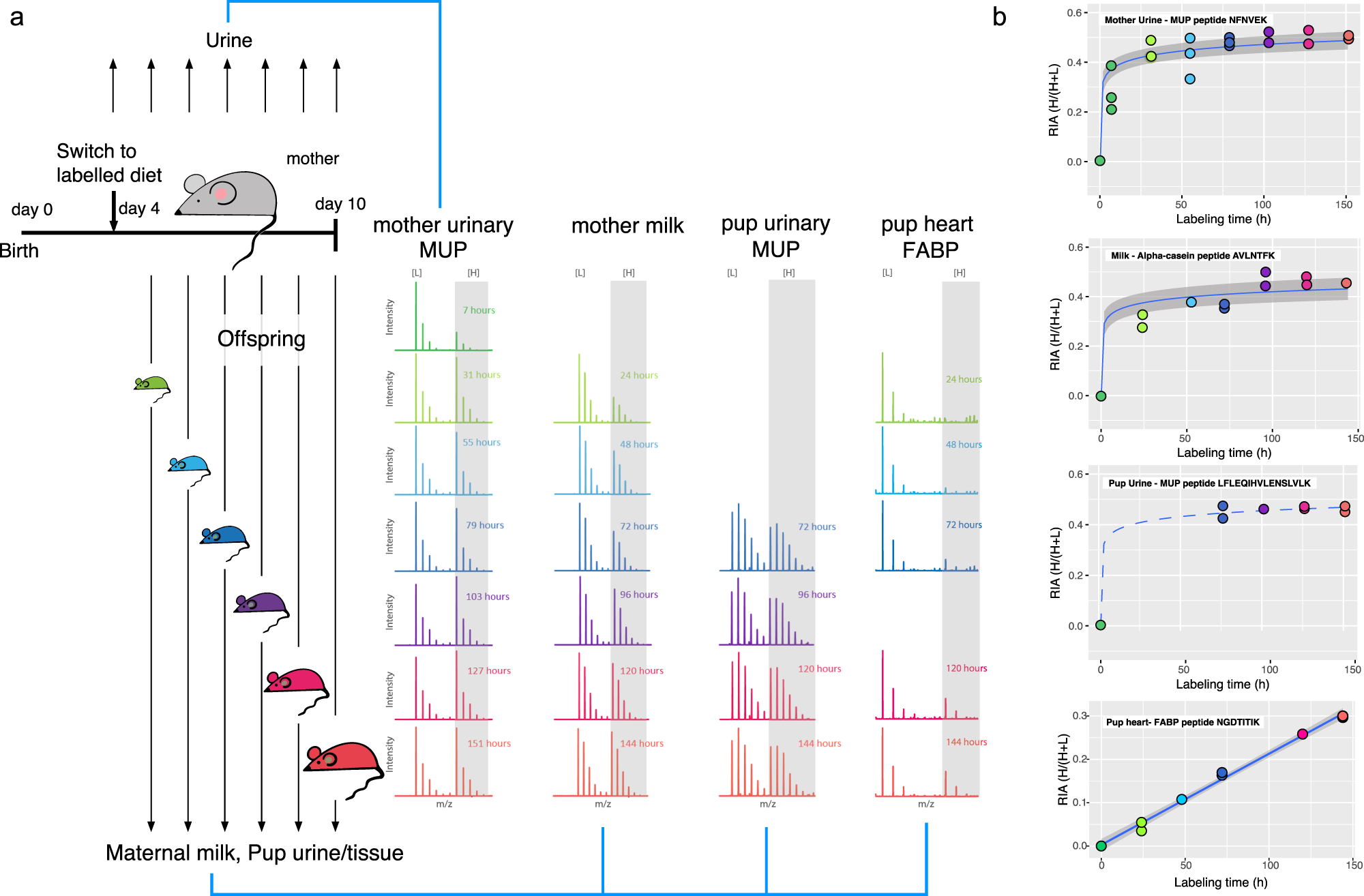
a Four days after giving birth, three pairs of communally nursing female BALB/c mice were given a diet containing [13C6]lysine (diet RIA = 0.5, all females received the same diet). Proteins in daily samples of maternal urine, pup urine, milk (recovered from a pup’s stomach) and pup tissues were analysed for the incorporation of lysine isotope by LC-MS of tryptic peptides. Different peptides are shown for each source (mothers: NFNVEK from urinary MUP; milk: AVLNTFK from alpha-casein; pup urine: LFLEQIHVLENSLVLK from urinary MUP; pup heart tissue: NGDTITIK from fatty acid binding protein). As [13C6]lysine is heavier than natural lysine, labelled lysine can be distinguished by a higher mass LC-MS isotopomer profile ([H]: heavy [13C6]lysine isotope profile shaded grey; [L]: light natural lysine profile). b Increase in label incorporated into peptides over 7 days on labelled diet, calculated as the relative isotope abundance (RIA), i.e. the proportion of total lysine that was heavy (H/(H + L)). The blue line is a fitted first order curve with 95% confidence limits shaded in grey. For fatty acid binding protein from pup heart (FABP), the fitted curve is linear.