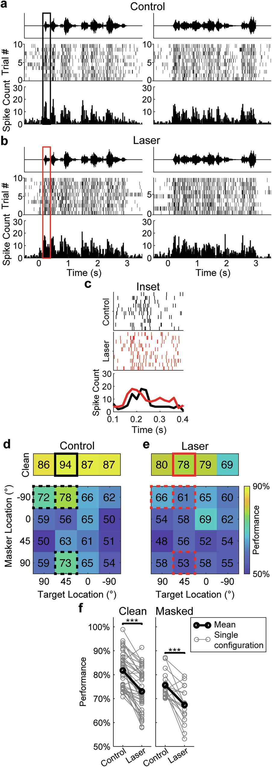
Fig. 3: Effects of suppressing PV neurons on cortical discrimination.
From: Parvalbumin neurons enhance temporal coding and reduce cortical noise in complex auditory scenes

a Responses during clean stimulus trials originating at 45° from one example cell during control conditions. b Responses from the same cell and clean stimulus location in (a) during optogenetic conditions. c Inset showing zoomed-in portion of the response between 0.1 and 0.4 s after sound onset, as outlined in (a, b). Responses during optogenetic trials show earlier onset and reduced spike timing consistency, compared to the control. d Example spatial grid from the single unit in (a–c) during control conditions. e Example cell’s spatial grid during optogenetic conditions, with the performances at Clean Target 45° outlined in black to correspond to responses shown in (a–c). Performance is color-coded according to the axis shown to the right of the Laser grid. The reduction in spike timing reproducibility during optogenetic suppression (seen in c) contributes to the decrease in performance (78%) compared to control trials at the same configuration (94%). In addition, performance decreased during optogenetic suppression for the rest of the clean configurations, while performance at the masked control hotspots, outlined by dashed boxes in both (d, e), decreased to below threshold: Target 45°, Masker 90° (73–53%); Target 45°, Masker −90° (78–61%); and Target 90°, Masker −90° (72–65%). f Paired comparisons of SPIKE-distance-based performance from control and PV-suppressed trials at the same spatial grid location. Paired t tests yielded a significant decrease in performance for both clean (n = 43 configurations; P = 3.44e-10, d = 1.24) and masked (n = 18 configurations; P = 2.50e-04, d = 1.09) trials during optogenetic suppression, indicating that PV suppression significantly reduced discrimination performance.