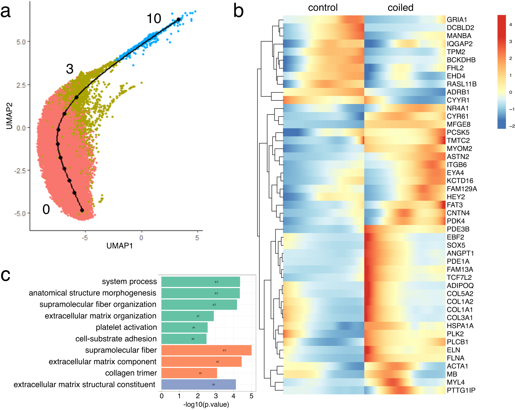
Fig. 6: Cardiomyocyte lineage inference and differential expression analysis.

a Cardiomyocyte manifold (controls and coiled samples pooled). b Heatmap representing differentially expressed genes over pseudotime, controls (left) and coiled (hypoplastic) left ventricles (right). c Gene ontology (GO) enrichment analysis of differentially expressed genes. Green: biological process; Orange: cellular component; Blue: molecular function. Sample size: n = 3 biologically independent controls, n = 4 biologically independent coiled lambs.