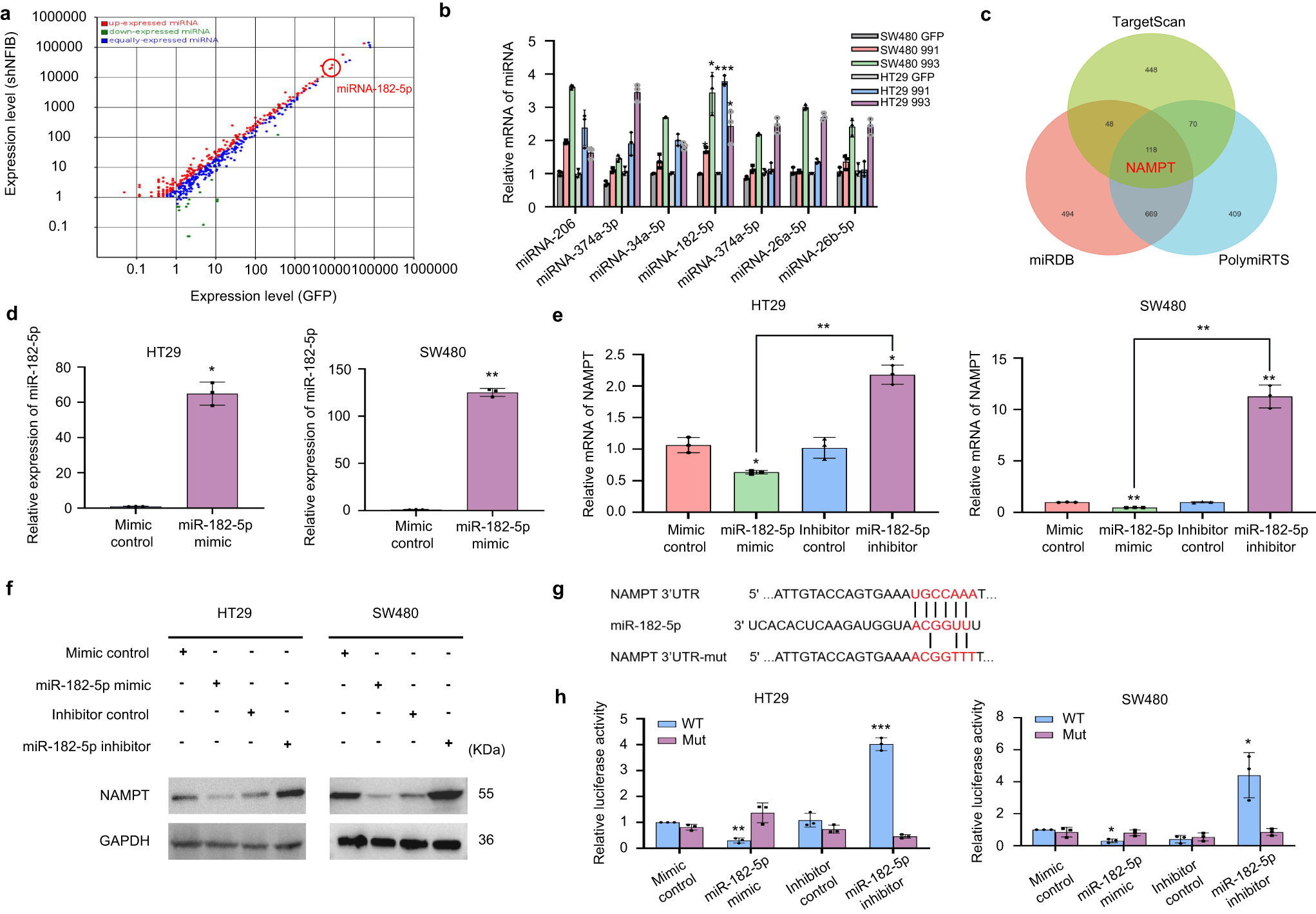
Fig. 4: Downregulation of miRNA-182-5p by NFIB mediated the post-transcriptional regulation of NAMPT.

a NFIB knockdown cell transcriptome sequencing result. b qRT-PCR was used to detect miRNA significantly upregulated after NFIB knockdown. c Venn diagram for overlap among the three databases that predict miRNA target genes (TargetScan, miRDB, and PolymiRTs). d qRT-PCR for expression of miR-182-5p in HT29 or SW480 cells after transfection of mimic or control. e qRT-PCR for expression of NAMPT in HT29 or SW480 cells after transfection of miR-182-5p mimic, mimic control, inhibitor, and inhibitor control. f Western blot assays showed that transfection miR-182-5p mimics inhibit protein expression of NAMPT, while transfection miR-182-5p inhibitors promote NAMPT expression in HT29 and SW480 cells. g Schematic illustration of NFIB 3'UTR pmirGLO luciferase reporter vectors. h Luciferase activity of WT or Mut pmirGLO-NAMPT after transfection with miR-182-5p mimic, mimic control, inhibitor, and inhibitor control in HT29 and SW480 cells. Bar graph data are presented as the mean ± SD; *P < 0.05; **P < 0.01; ***P < 0.001.