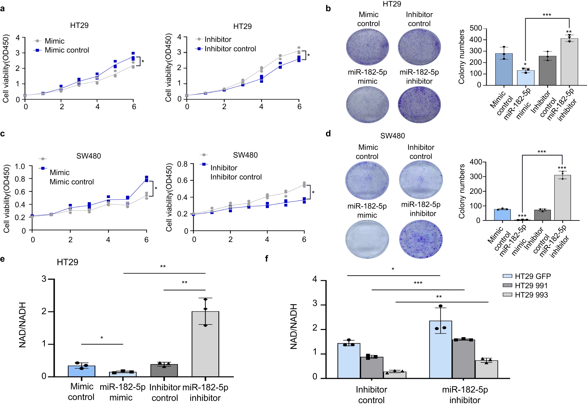
Fig. 5: MiRNA-182-5p inhibits CRC cell proliferation.

a CCK-8 assay showed HT29 cell proliferation after transfected with miR-182-5p mimic, mimic control, inhibitor, or inhibitor control. b Colony formation assay of HT29 cells after transfected with miR-182-5p mimic, mimic control, inhibitor, and inhibitor control. c CCK-8 assay showed SW480 cells proliferation after transfection. d Colony formation assay of SW480 cells after transfection. e MiR-182-5p mimic could significantly reduce NAD+ level and inhibitor of miR-182-5p led to higher NAD+ level in HT29 cells. f MiR-182-5p inhibitor could significantly increase NAD+ level in HT29 NFIB knockdown cells. Bar graph data are presented as the mean ± SD; *P < 0.05; **P < 0.01; ***P < 0.001.