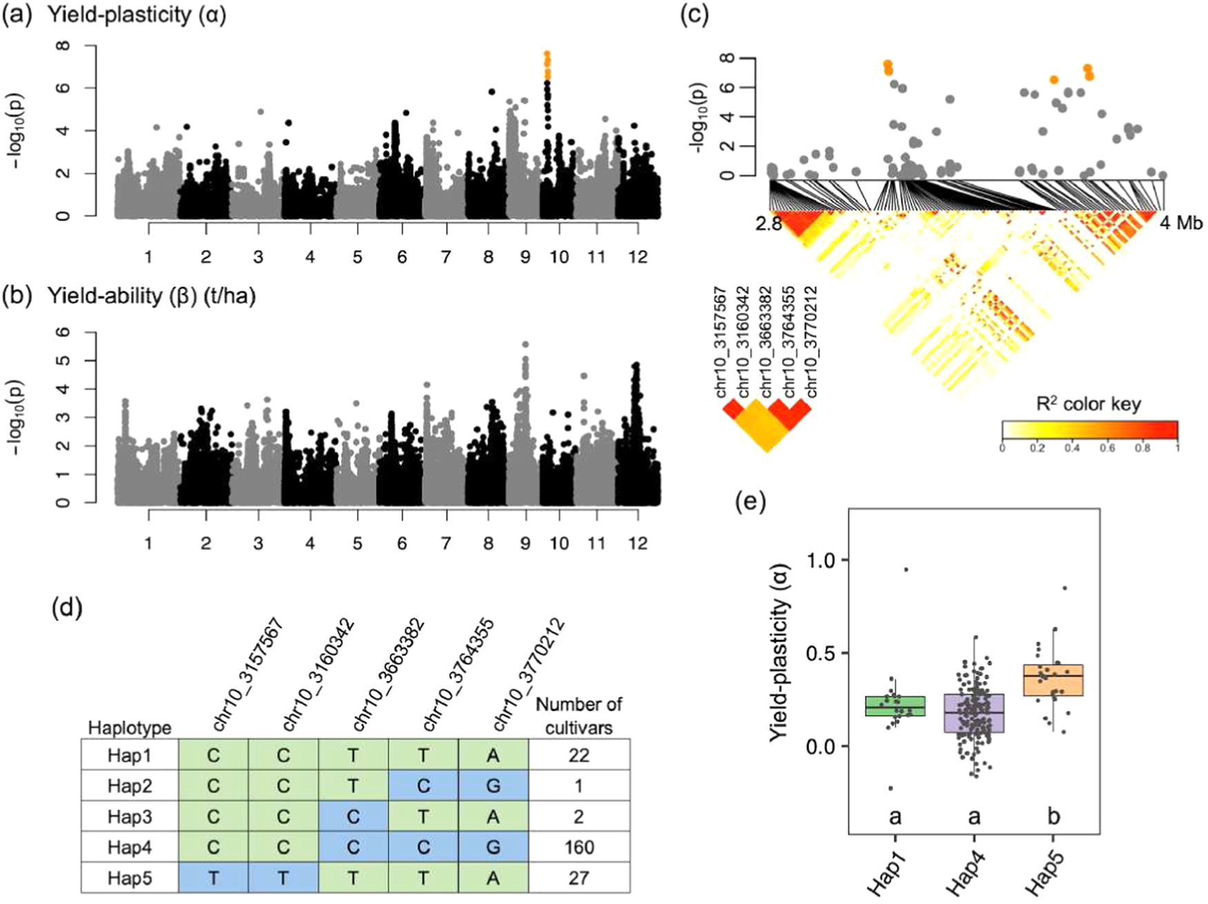
Fig. 3: The genome-wide association study for yield-plasticity and yield-ability.
From: Upcycling rice yield trial data using a weather-driven crop growth model

a Manhattan plot for yield-plasticity. Orange dots indicate significant SNPs. A genome-wide significant threshold –log10 (p) = 6.191 was determined by the Bonferroni multiple test correction q < 0.05. b Manhattan plot for yield-ability. The Manhattan plots were visualized with the R gaston package68. c Local Manhattan plot (upper) and LD heatmap (lower) surrounding the five significant SNPs (orange dots in the local Manhattan plot) on chromosome 10 ranging from 2.8 to 4 Mb for yield-plasticity. The LD heatmap on the lower left indicates the correlation among the five significant SNPs. The white to red gradient (lower panel) indicates the range of R2 values. d DNA polymorphism of the five significant SNPs and haplotypes (Hap) based on them. e Boxplots for yield-plasticity based on the haplotypes. Hap2 and Hap3 had a small number of cultivars and were excluded. Box edges represent the 0.25 and 0.75 quantiles, with the median values shown by bold lines. Whiskers extend to data no more than 1.5 times the interquartile range. Differences between the haplotypes were analyzed by the Steel–Dwass test, and the same letter indicates no significant difference at α = 0.05.