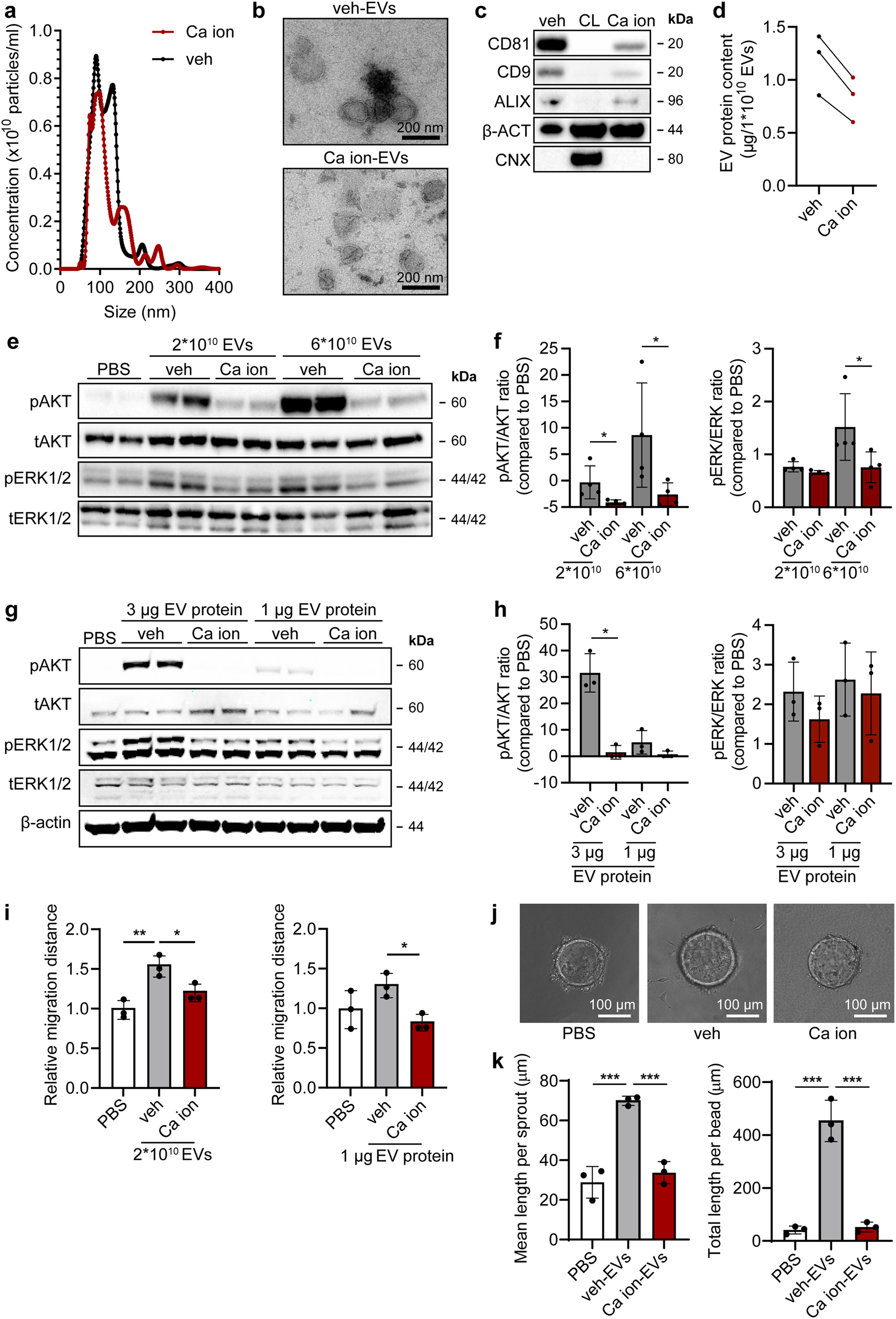
Fig. 2: EVs isolated from CPCs activate intracellular signalling in HMEC-1 and induce HMEC-1 migration, which is lost after CPC exposure to calcium ionophore.

a Representative NTA plot showing the size distribution and particle concentration of EVs isolated from the same volume of vehicle- (0.0125% DMSO; veh-EVs) or calcium ionophore- (Ca ion-EVs) stimulated CPCs. b Representative TEM images of veh- and Ca ion-EVs. (c) Western blot analysis showing the presence of CD81, CD9, ALIX, β-actin (β-ACT), and absence of Calnexin (CNX) in veh- and Ca ion-EVs. β-ACT and CNX were present in CPC lysate (CL). d Protein content per 1 × 1010 veh- and Ca ion-EVs of three biological triplicates. e–h Representative western blot analysis of phosphorylated AKT (pAKT), total AKT (tAKT), phosphorylated ERK1/2 (pERK1/2) and total ERK1/2 (tERK1/2) in HMEC-1 treated with veh- and Ca ion-EVs normalized on two doses of (e, f) EV particle numbers or (g, h) EV total protein content. β-ACT was included as housekeeping protein. f, h Quantification of pAKT, tAKT, pERK1/2 and tERK1/2 expression levels using densitometry expressed as pAKT/AKT and pERK/ERK ratios (n = 4 and n = 3). Biological replicates of (e, g) are also displayed in Supplementary Fig. 9a–c. i Wound healing assay showing effects of 2 × 1010 or 1 µg veh- and Ca ion-EVs on HMEC-1 migration (n = 3). j Sprouting assay showing veh- and Ca ion-EV-induced HMEC-1 sprout formation on beads, analysed both as (k) mean length per sprout and total sprout length per bead (n = 3, technical replicates. Data are representative of two biologically independent experiments). Data are presented as mean ± SD. *p < 0.033; **p < 0.0021, ***p < 0.0002.