Fig. 3: Stably overexpressing zebrafish bmp8a or mouse Bmp8a inhibits adipogenesis.
From: Bmp8a deletion leads to obesity through regulation of lipid metabolism and adipocyte differentiation

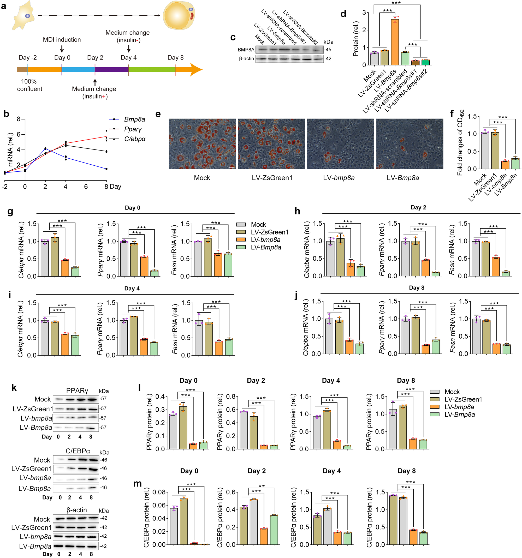
a Protocol for effective differentiation of 3T3-L1 cells into adipocytes. b The mRNA expression pattern of mouse Bmp8a, Pparγ and C/ebpα during 3T3-L1 cells differentiated into adipocytes (n = 3). c, d Immunoblot analysis of mouse BMP8A protein expression in 3T3-L1 cells (Mock), stably overexpressed empty plasmid in 3T3-L1 cells (LV-ZsGreen1), stably overexpressed mouse Bmp8a in 3T3-L1 cells (LV-Bmp8a), 3T3-L1 cells infected with scramble shRNA lentivirus (LV-shRNA-scrambled), and knockdown mouse Bmp8a in 3T3-L1 cells (shRNA-Bmp8a#1 and shRNA-Bmp8a#2). BMP8A protein expression levels were quantified by ImageJ software and normalized to the amount of β-actin (d, n = 3). e, f After induction of adipogenic differentiation, differentiated 3T3-L1 adipocytes (Mock, LV-ZsGreen1, LV-bmp8a, and LV-Bmp8a) were stained with Oil Red O and subjected to OD492 quantifications (n = 3). Scale bar = 20 µm. g–j On the day after induction as indicated, expressions of adipogenic genes (Cebpα, Pparγ, and Fasn) were examined at the mRNA level by qPCR (n = 3). k–m On the day after induction, as indicated, the protein levels of PPARγ and C/EBPα detected by Immunoblot. Protein expression levels were quantified using ImageJ software and normalized to the amount of β-actin (l, m, n = 3). Data were representative of at least three independent experiments. Data were analyzed by One-way ANOVA and presented as mean ± SD (**p < 0.01, ***p < 0.001).