Fig. 1: Establishment of AS patient and COL4A5 gene mutation-corrected iPSCs and generation of kidney organoids.
From: iPSC-derived type IV collagen α5-expressing kidney organoids model Alport syndrome

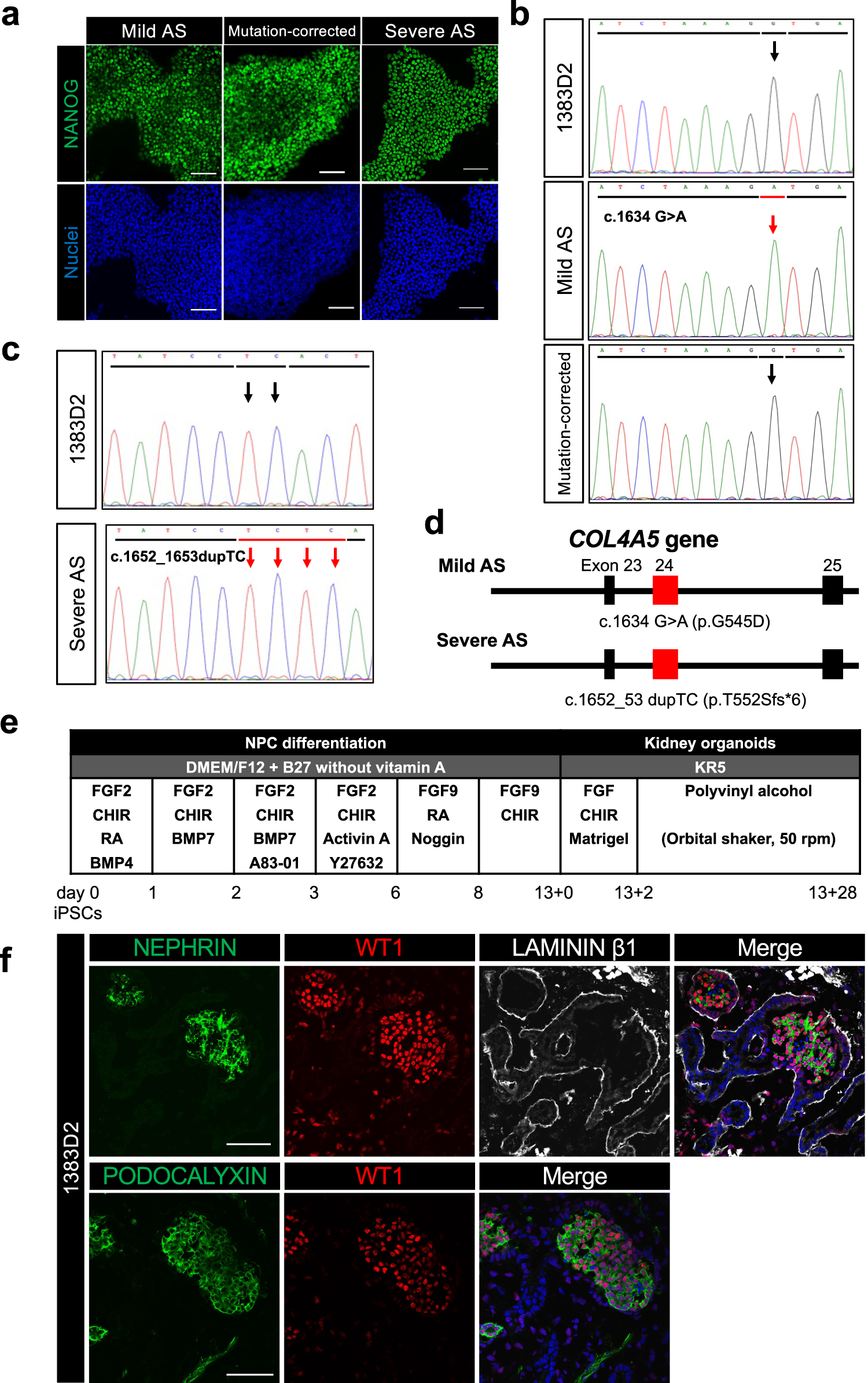
a The expression of a pluripotency marker, NANOG, in iPSCs. Scale bars, 100 µm. b, c The sequencing analysis of exon 24 of COL4A5 gene in 1383D2 cells, mild AS patient iPSCs, and mutation-corrected mild AS patient iPSCs (b) and in 1383D2 cells and severe AS patient iPSCs (c). Black and red bars and arrows indicate normal and mutated sequences, respectively. d A schematic showing COL4A5 mutations in mild and severe AS patients. e The kidney organoid differentiation protocol. f Immunostaining images of 1383D2 cell-derived day 13 + 28 kidney organoids for NEPHRIN and WT1 (podocytes) and LAMININ β1 (GBMs and tubular basement membranes) and for PODOCALYXIN (podocytes) and WT1. Scale bars, 50 µm.