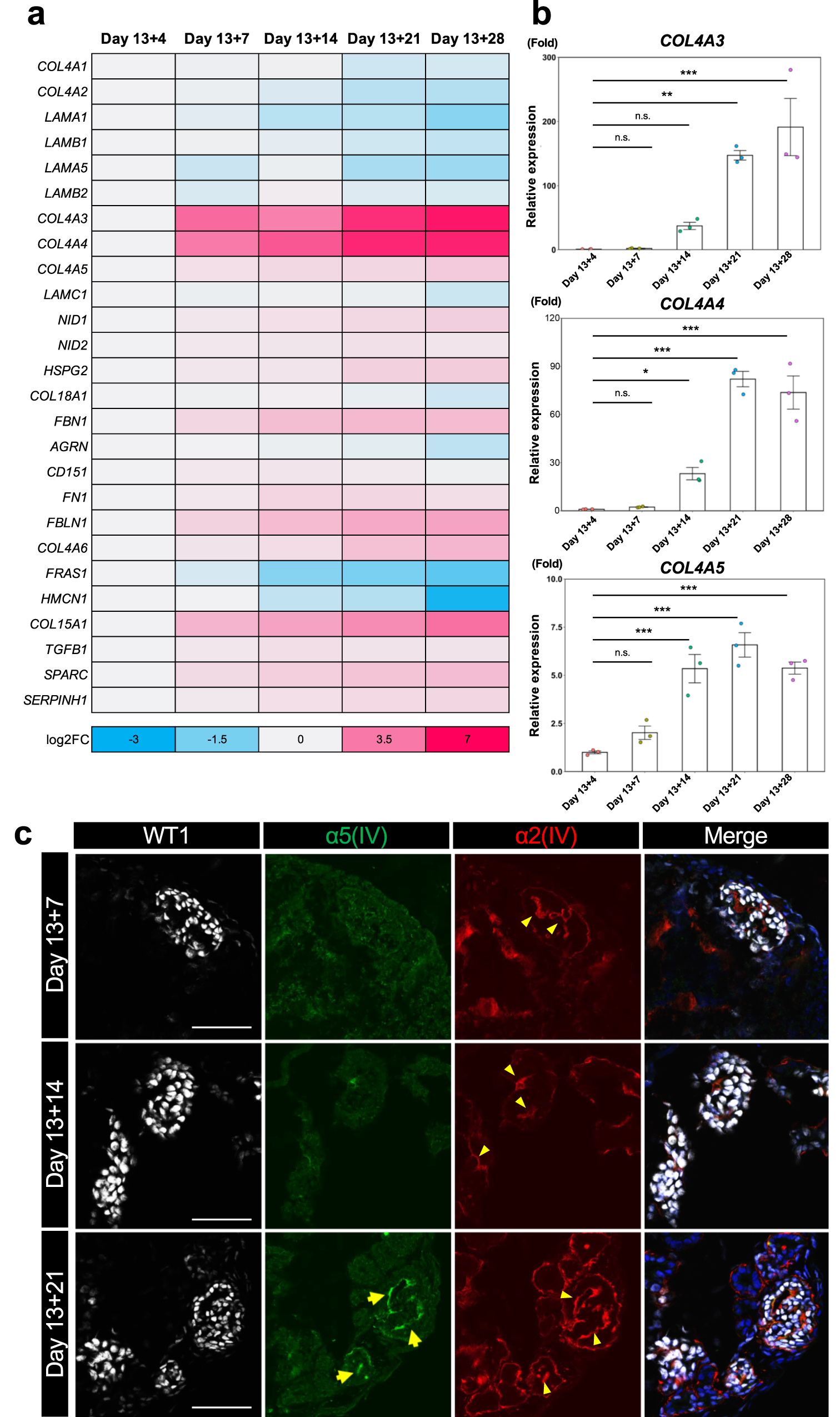
Fig. 2: Temporal changes in GBM marker mRNA expression and collagen composition of GBM-like structures.
From: iPSC-derived type IV collagen α5-expressing kidney organoids model Alport syndrome

a A heatmap showing log2FC gene expression relevant to GBMs in 1383D2 cell-derived kidney organoids on days 13 + 4 to 13 + 28 by RNA-seq analysis. b qRT-PCR analysis of 1383D2 cell-derived kidney organoids on days 13 + 4 to 13 + 28 for COL4A3, COL4A4, and COL4A5. The data from three independent experiments are represented as the means ± SEM (n = 3). c Immunostaining images of glomerulus-like structures in 1383D2 cell-derived kidney organoids on days 13 + 7, 13 + 14, and 13 + 21 for WT1, α5(IV) and α2(IV). Arrows and arrowheads indicate α5(IV)- and α2(IV)-expressing GBM-like structures, respectively. Scale bars, 50 µm. *p < 0.05, **p < 0.01, and ***p < 0.001 by Dunnett’s test, n.s., not statistically significant.