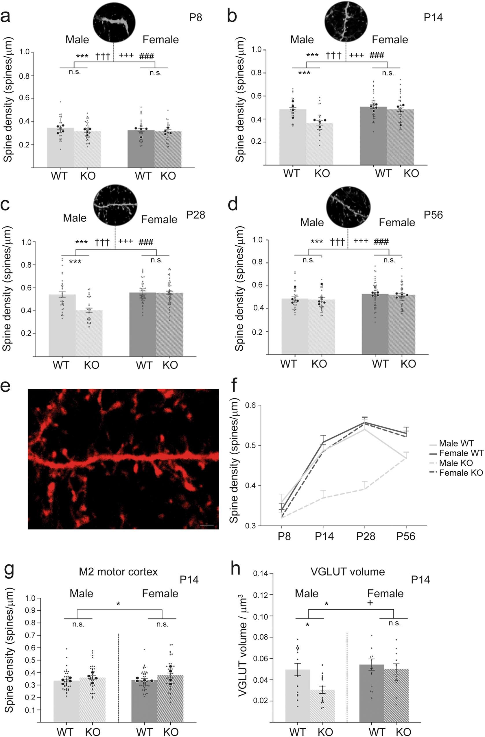
Fig. 3: Transient reduction in dendritic spine density in the ACC of male—but not female—Cntnap2 KO mice.

Spine densities in layer 1 of the ACC of Cntnap2 KO and WT mice from male and female populations were analysed at four developmental timepoints P8, P14, P28 and P56. a At P8, no reduction in spine density was observed between WT and KO for both sexes, with male WT (light grey) and male Cntnap2 KO (striped, light grey), and female WT (grey) and female Cntnap2 KO (stripped, grey). b, c At P14 and P28, a reduction in spine densities was observed for male KO compared to male WT, and no changes between female KO and female WT. d At P56, no reduction in spine densities was observed between WT and KO for both sexes. e Representative images of dendrites and post-synaptic spines made visible using the Grp-Cre+; tdTomato+ mouse model which labels a subpopulation of pyramidal cells in the ACC (see this Fig.). White triangles indicate counted spines. a: male WT; b: male KO; c: female WT; d: female KO. f Overview of the spine densities of WT and KO mice of both sexes at the four different timepoints. g No differences in spine densities at P14 in L1 of the secondary motor cortex between WT (grey) and Cntnap2 KO (striped, light grey) mice of both sexes. h Density of pre-synaptic boutons (visualised by staining for VGLUT-1) at P14 in WT and KO mice of both sexes. A significant reduction in pre-synapse density was observed in male KO vs. male WT mice, but not between female KO and female WT mice. n = 3 KO, n = 3 WT for each timepoint and sex. For spine densities, a total of 29 to 48 dendrites were counted for each group. Larger dots represent mean spine density for individual brains, smaller dots the densities of individual dendrites. If not otherwise indicated, in all experiments, n = 4 KO, n = 4 WT for each timepoint and sex. Scale bar in (e) = 1 μm. Statistical analysis for (a–d) was performed using three-way ANOVA, although to reduce complexity, the data are presented by age. Statistical analysis for (g, h) was via two-way ANOVA. Symbols above the bars represent an overall effect of genotype (*), sex (+), age (†) or interaction (#), while symbols below the chart represent Tukey’s post hoc significance between WT and Cntnap2 KO (*). In each case 1, 2 or 3 symbols represent P < 0.05, P < 0.01, or P < 0.001. Error bars represent SEM.