Fig. 1: Daily pattern of ASIC1a and BMAL1 expression in mouse brain.
From: ASIC1a affects hypothalamic signaling and regulates the daily rhythm of body temperature in mice

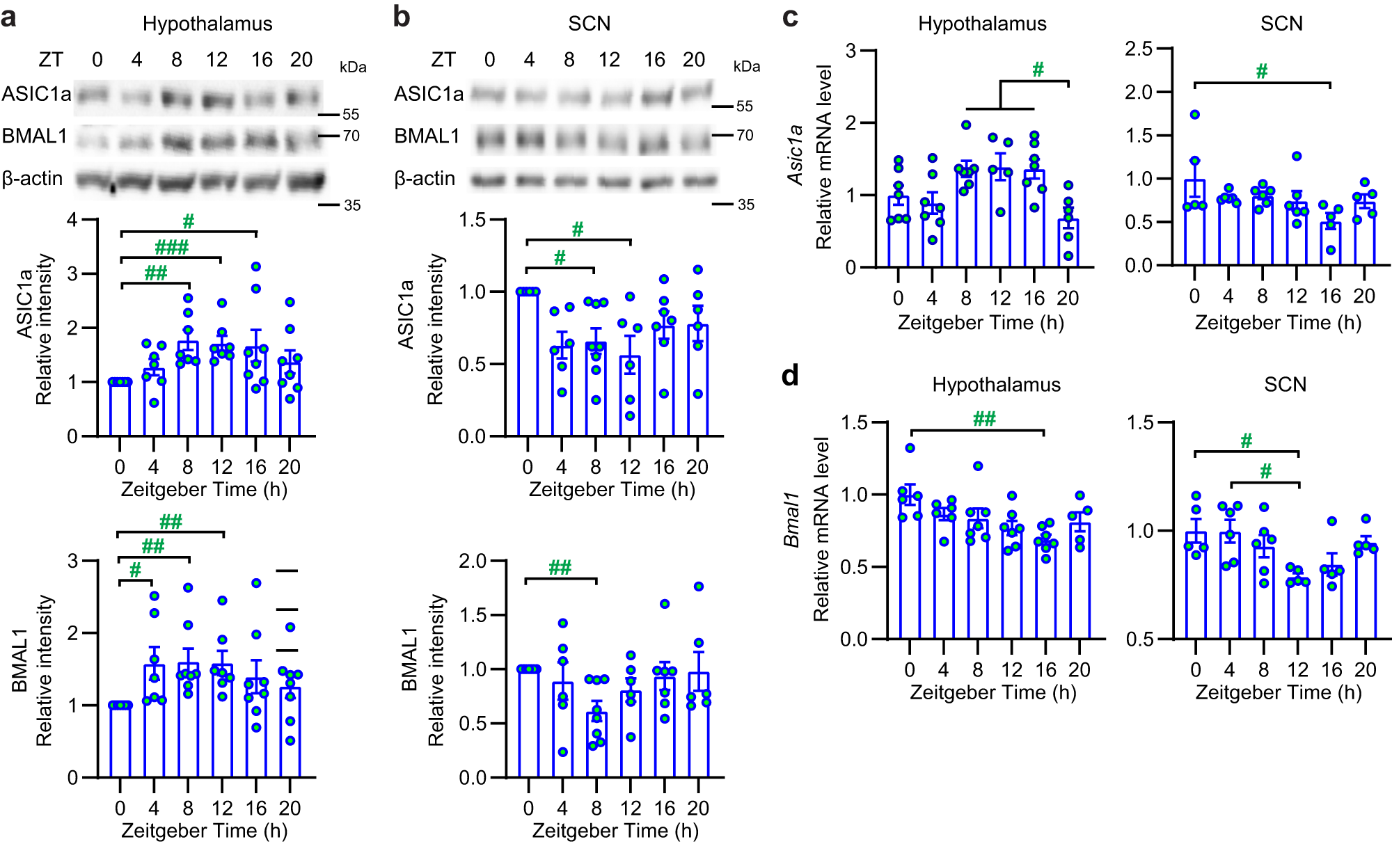
a, b The biochemical experiments were carried out with tissues of male mice, and proteins were separated by SDS-PAGE. Representative western blots of ASIC1a, BMAL1, and β-actin and quantitative analysis are shown for each protein at the indicated ZT in the hypothalamus (a) and SCN (b). β-actin was used as a loading control for the total protein. For the quantification of ASIC1a and BMAL1 protein expression, the intensity of each protein band is normalized to the corresponding band at ZT0 in each independent experiment; samples are from n = 6–8 animals per condition. c, d RT-qPCR analysis in mouse hypothalamus and SCN of Asic1a mRNA expression (c) and Bmal1 mRNA expression (d). Results for each mouse are presented as relative expression normalized to the mean of the ZT0 group, n = 5–7 animals per condition. #p < 0.05; ##p < 0.01; ###p < 0.001; comparison of log2-transformed data between time points, by one-way ANOVA and Tukey post hoc test and in a, b to the ZT0 value by one-sample t test (Methods). Error bars indicate SEM.