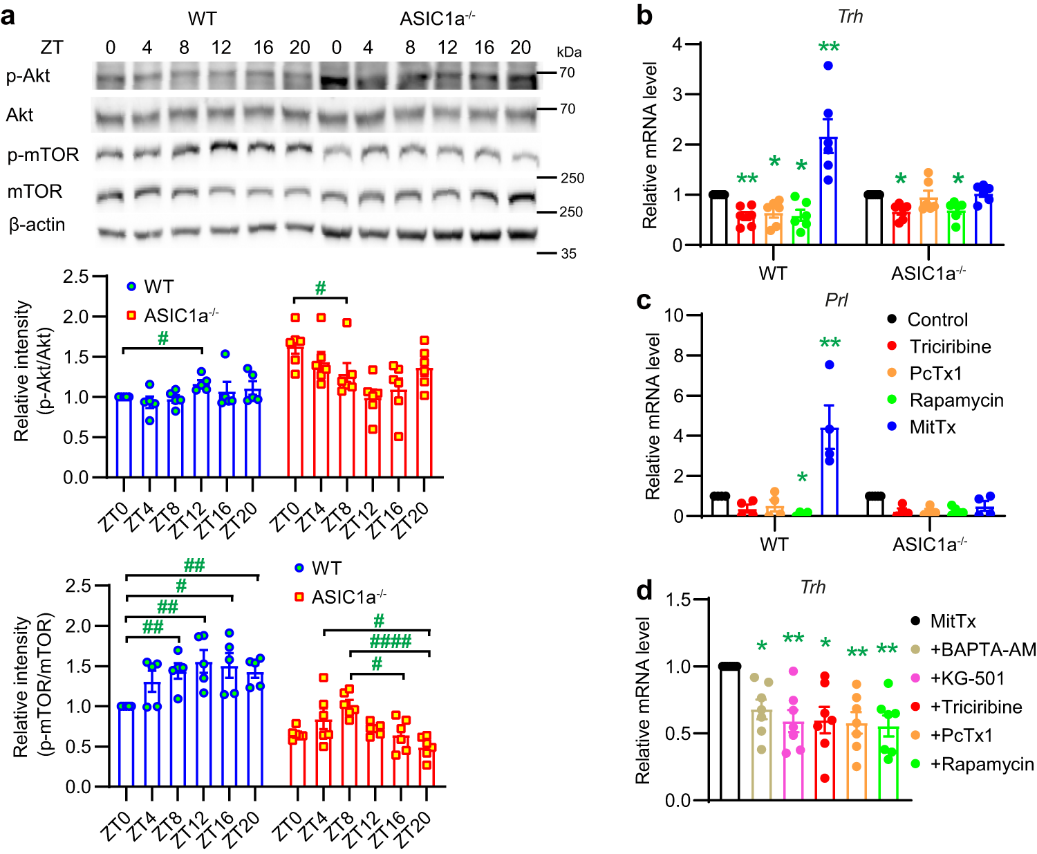
Fig. 5: Activation of ASIC1a regulates the expression of Trh and Prl.
From: ASIC1a affects hypothalamic signaling and regulates the daily rhythm of body temperature in mice

a Representative western blots and quantitative analysis of Akt, p-Akt, mTOR, p-mTOR, and β-actin expression are shown for the indicated ZT in WT and ASIC1a−/− mouse hypothalamus. For the quantification of p-Akt/Akt and p-mTOR/mTOR expression ratios, the intensity ratio of each condition was normalized to the WT ratio at ZT0 in each independent experiment, n = 5–6 animals per condition. *p < 0.05; **p < 0.01; ****p < 0.0001. Within the same genotype, differences in the p-Akt/Akt or p-mTOR/mTOR expression ratio were compared with each other by one-way ANOVA test and Dunnett’s post hoc test, and with the ZT0 WT condition by one-sample t test. b–d RT-qPCR analysis of Trh (b, d) and Prl (c) expression in cultured hypothalamus neurons. b, c Cultured neurons were exposed to triciribine (10 µM), PcTx1 (10 nM), rapamycin (200 nM), MitTx (2 nM) or vehicle (control) for 2 h, n = 4–7 independent experiments. d Neurons were pretreated for 30 min with the inhibitors BAPTA-AM (30 µM), KG-501 (10 µM), triciribine (10 µM), PcTx1 (10 nM), or rapamycin (200 nM) and then co-exposed for 2 h with the above inhibitors and 2 nM MitTx. Expression levels measured for each condition are presented relative to the mean of the control (b, c) or to MitTx-alone (d) in the respective experiment; n = 7 independent experiments. #p < 0.05; ##p < 0.01; compared with control of the respective genotype (b, c) or MitTx (d) by one-sample t test. Statistical analysis was done on log2-transformed data. Error bars indicate SEM.