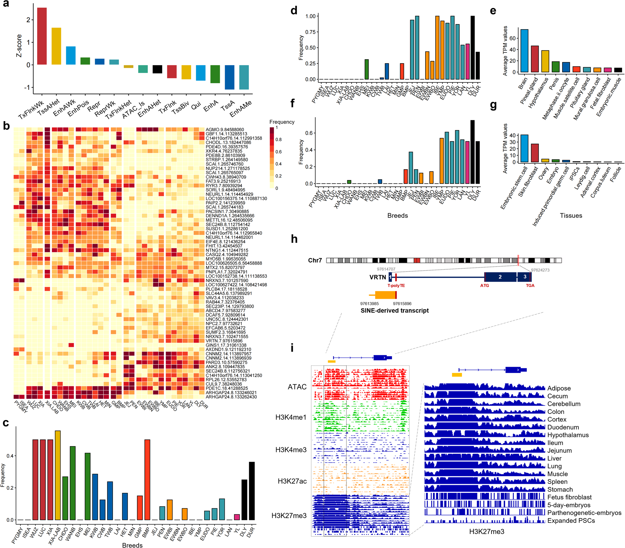
Fig. 8: Mapping young SINEs to the complex traits.
From: Young SINEs in pig genomes impact gene regulation, genetic diversity, and complex traits

a Bar plot displays the enrichment of dimorphic SINEs in different chromatin states. b Heatmap displays the frequency of T-dimorphic SINEs among different pig populations. The darker red color represents a higher population frequency for dimorphic SINEs. c The population frequency of dimorphic SINEs in ELOVL3 gene among different pig populations. d The population frequency of dimorphic SINEs in ANK2 gene among different pig populations. e The expression of the ANK2 gene in the top 10 tissues sorted by gene expression. f The population frequency of dimorphic SINEs in VRTN gene among different pig populations. g The expression of the VRTN gene at the top 10 tissues sorted by gene expression. h The VRTN gene (chr7:97614707ā97624273) structure and the neighboring SINE-associated transcript (chr7:97613985ā97615896). i Chromatin accessibility and histone modifications for the upstream of VRTN gene. H3K27me3 signals for the upstream of VRTN gene.