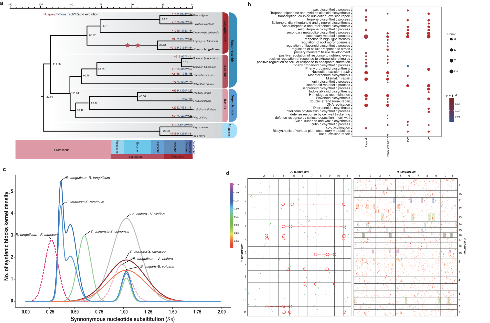
Fig. 2: Genome phylogeny and evolutionary dynamics.

a Phylogenetic tree of R. tanguticum and 14 other plant species and dates of WGD events identified in this study (red stars). Gains and losses of gene families in sub-branches are highlighted in red and blue, respectively. b Functional enrichment analysis of genes from expanded gene families and genes that were expanded by either TD or PD. The color of each circle represents the statistical significance of enriched GO terms. The size of each circle represents the number of genes within the GO term. “P adjust” is the Benjamini–Hochberg false discovery rate (FDR) adjusted P value. c Distribution of average synonymous substitutions (Ks) between syntenic blocks after evolutionary rate correction. d Homologous dot plot within R. tanguticum genome and between selected C. japonicum and R. tanguticum chromosomes. The collinear blocks within R. tanguticum genome were highlighted in red circles, and the 1:4 syntenic block ratio of the two species was also highlighted by rectangle (one color corresponding to one chromosome of C. japonicum).