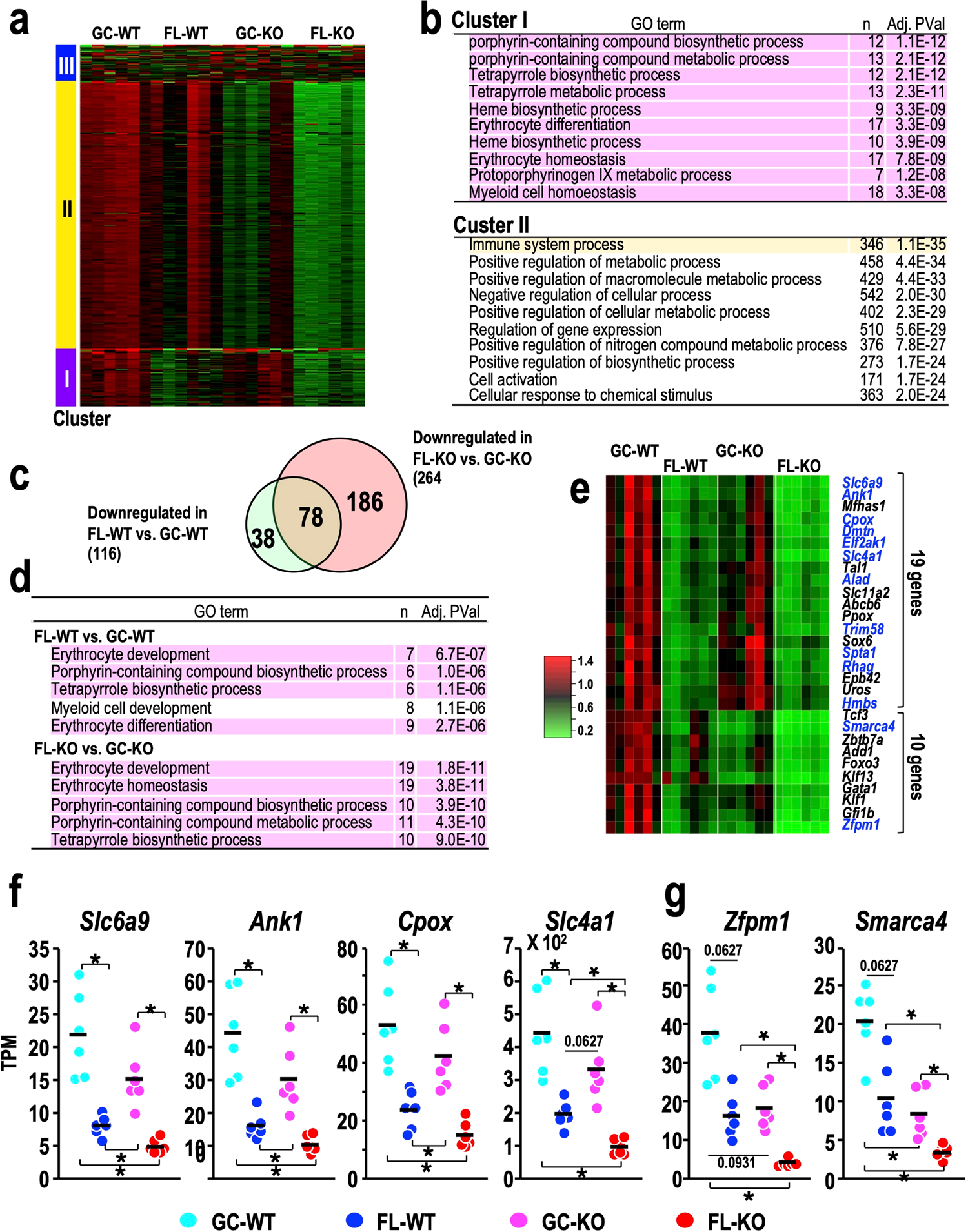
Fig. 8: RNA-seq analysis of bone marrow samples focusing on the comparison between GC and FL mice.
From: Nrf2 alleviates spaceflight-induced immunosuppression and thrombotic microangiopathy in mice

a Cluster analysis of DEGs based on the k-means method. b Cluster-specific GO enrichment analysis. GO terms related to erythropoiesis (marked with a pink background) and the immune system (marked with an orange background) are enriched in Clusters I and II, respectively. The number of genes and the adjusted p values are shown. c Venn diagram of downregulated DEGs in the bone marrow for the FL-WT vs. GC-WT (green) and FL-KO vs. GC-KO (orange) comparisons. d GO analysis of downregulated DEGs for the FL-WT vs. GC-WT (upper rows) and FL-KO vs. GC-KO (lower rows) comparisons. GO terms related to erythropoiesis are marked with a pink background. The number of genes and the adjusted p values are shown. e Heatmap of the relative expression of erythroid-related genes downregulated in comparisons of FL-WT vs. GC-WT (left two columns) and FL-KO vs. GC-KO (right two columns). The mean value obtained for each gene in GC-WT mice was set to one. Downregulated DEGs in both the FL-WT vs. GC-WT and FL-KO vs. GC-KO comparisons are coloured blue. f, g Dot plot of the expression of representative erythroid-related genes. Dots represent individual animals. Means are shown in the plots. *p < 0.05.