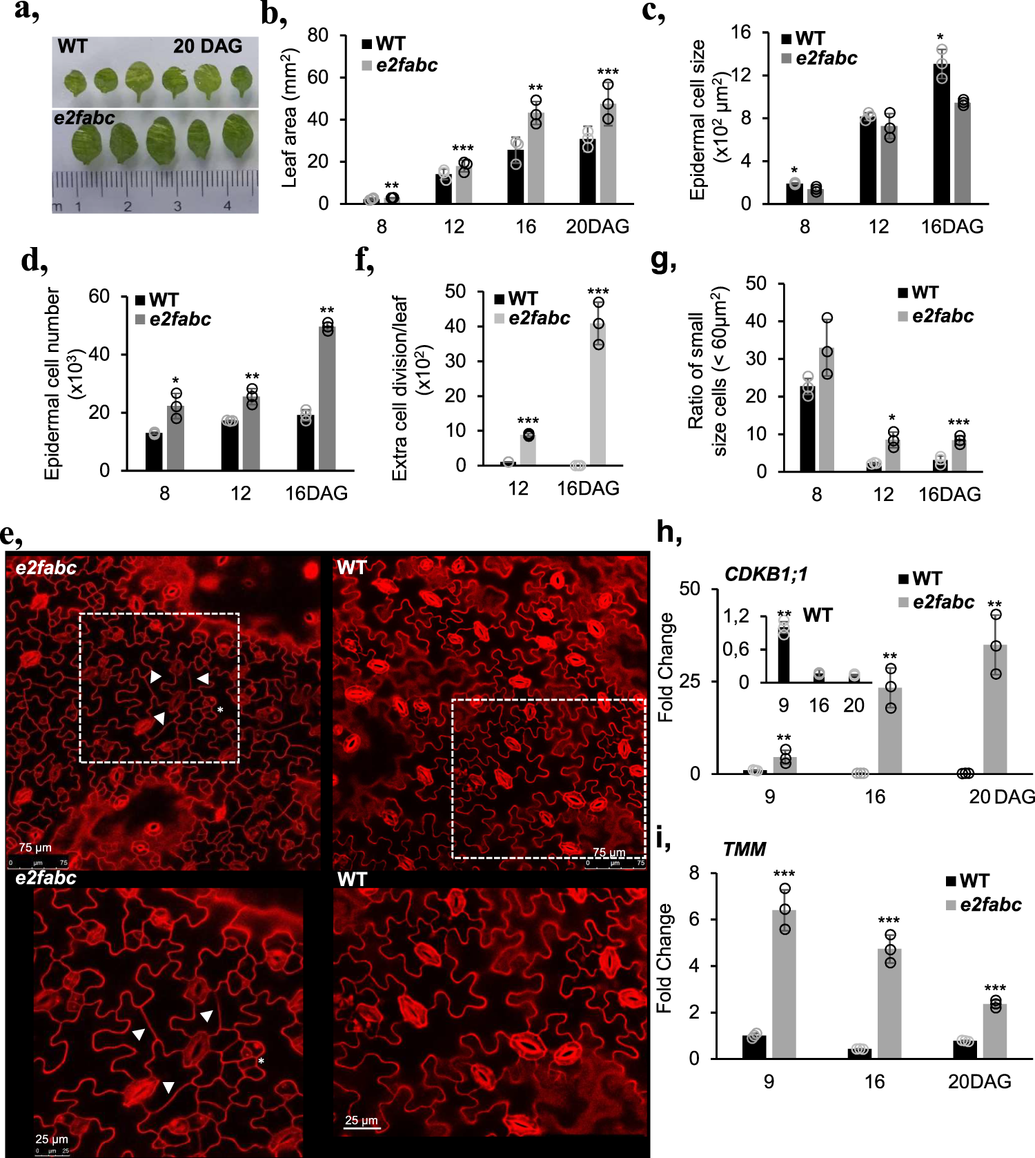
Fig. 2: Hyperplasia in developing leaves of the e2fabc mutant.

a–d First leaves of e2fabc mutant are enlarged due to prolonged proliferation, such as in stomata meristemoids and due to possible re-entry into cell division, such as in differentiated puzzle shaped pavement cells. a representative pictures of the first leaves of WT plants or e2fabc mutants at 20 DAG. b quantification of leaf area, (c) quantification of cell area, and (d) quantification of cell number in the leaf epidermis (first leaf pair). For all graphs, data are average +/− standard deviation n = 3 biological replicates, N = 10 samples in each. **P ≤ 0.001, ***P ≤ 0.0001 indicates statistically relevant differences between the mutant and the WT (two-tailed paired t-test between the mutant and the WT). e–g The increased cell number is derived from prolonged proliferation of stomata meristemoids and re-entry into cell division in differentiated puzzle shaped pavement cells in the e2fabc mutant. e Confocal microscope image of leaf epidermis of WT and e2fabc plants stained with propidium iodide (PI). Clustered stomata meristemoids (*) and division of differentiated puzzle-shaped cells (arrowheads) are observed in the e2fabc mutant. White dashed boxes outline the epidermal region of leaf in WT and e2fabc and magnified below. (Bar:75 µm and 25 µm). f Quantification of extra cell division events (n = 3 biological replicates, N = 6 samples in each), (g) proportion of small cells corresponding to stomata meristemoids. Data are mean +/− sd., n = 3 biological replicates, N = 5 samples in each and sample size ≥600 cells *P < 0.05, ***P < 0.001 (two-tailed, paired t test between the mutant and the WT at a given developmental time point). h, i The cell cycle gene CDKB1;1 and the stomata development gene TMM are elevated in e2fabc mutant compared to the wild-type. Expression of the two genes was monitored by qRT-PCR. Inset shows CDKB1;1 expression in the WT. Values represent fold changes normalised to the value of the relevant transcript of the wild type at 9DAG, which was set arbitrarily at 1. Data are means +/− sd., n = 3 biological repeats. **P < 0.01; ***P < 0.001 (two-tailed, paired t test between the WT and the mutant at a given time point). Abbreviations and primer sequences are listed in Supplementary Table 1.