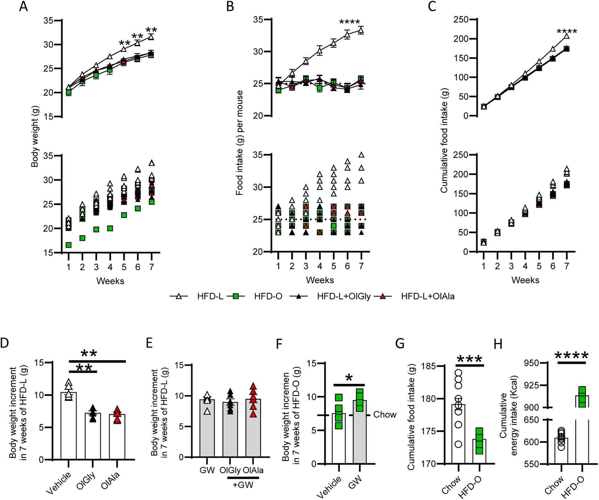
Fig. 3: OlGly and OlAla counteract the obesogenic effect of a HFD diet rich in lard.
From: Olive oil-derived endocannabinoid-like mediators inhibit palatable food-induced reward and obesity

A Body weight changes following 7 weeks of HFD-L or HFD-O, and following OlGly (50 mg/Kg) or OlAla (50 mg/Kg) treatment of HFD-L mice.**p < 0.01, one-way ANOVA and Bonferroni post hoc, the graphs show the mean + SEM (upper graph) and the individual data points (lower graph). B Effect of OlGly (50 mg/Kg) or OlAla (50 mg/Kg) treatment on mice fed with HFD-L and effect of HFD-O on food intake per week. ****p < 0.0001, one-way ANOVA and Bonferroni post hoc, the graphs show the mean + SEM (upper graph) and the individual data points (lower graph). C Effect of OlGly (50 mg/Kg) or OlAla (50 mg/Kg) treatment on mice fed with HFD-L and effect of HFD-O on cumulative food intake. ****p < 0.0001, one-way ANOVA and Bonferroni post hoc, the graphs show the mean + SEM (upper graph) and the individual data points (lower graph). D Weight increment after 7 weeks of HFD-L in the vehicle, OlGly and OlAla treated mice; n = 6 mice per group, **p < 0.01, one-way ANOVA and Bonferroni post hoc. E Weight increment after 7 weeks in GW(2 mg/kg), GW + OlGly and GW + OlAla treated mice. F Weight increment after 7 weeks of HFD-O in the vehicle and GW (2 mg/kg) treated mice; n = 6 mice per group, *p < 0.05, Unpaired t-test with Welch’s correction. STD line indicates the mean of the weight increment in mice under standard diet (STD) (G) Cumulative food intake (g) in mice under chow diet and HFD-O; n = 12 chow, n = 6 HFD-O ***p < 0.001, Unpaired t-test with Welch’s correction. H Cumulative energy intake (Kcal) in mice under chow diet and HFD-O; n = 12 chow, n = 6 HFD-O ****p < 0.0001, Unpaired t-test with Welch’s correction.