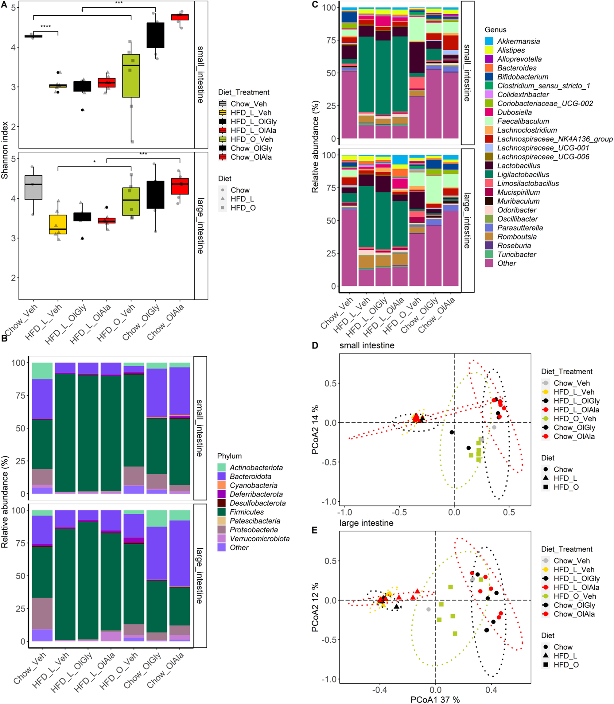
Fig. 5: Olive oil diet counteracts the decrease of microbiota diversity observed under HFD-L and displays a distinct microbiota composition at the interface between HFD-L and chow diets.
From: Olive oil-derived endocannabinoid-like mediators inhibit palatable food-induced reward and obesity

A Shannon alpha diversity displayed for each diet and treatment combined condition. T-test: *p < 0.05, **p < 0.01, ***p < 0.001, ****p < 0.001. P-values were corrected for multiple comparisons using the Bonferoni method. Proportion of bacterial (B) phyla, (C) genera in each diet and treatment combined condition. Only the top 25 genera are shown in the figure. D, E PCoA of bacterial genera based on Jaccard dissimilarity in the small (D) and large (E) intestine. The ellipses were drawn for each Diet-Treatment condition.