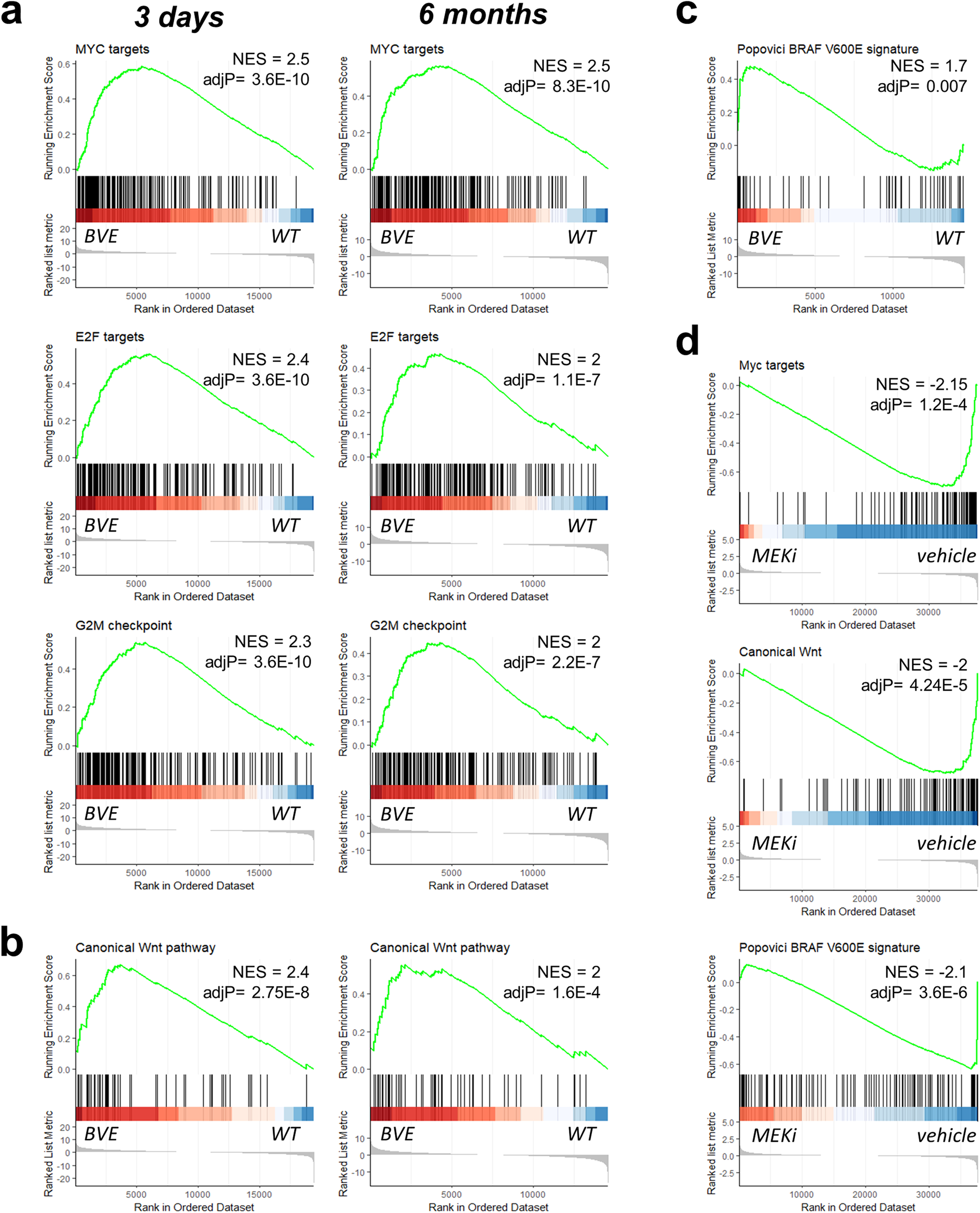
Fig. 3: Expression of BrafV600E in the intestinal epithelium induces persistent gene signatures related to CRC.

a GSEA showing changes in signatures associated with BRAFV600E-driven CRC 3 days and 6 months following tamoxifen induction. b GSEA showing changes in the Wnt signature 3 days and 6 months following tamoxifen induction. c GSEA showing enrichment in a poor-prognosis gene signature for BRAFV600E-drive CRC 6 months following tamoxifen induction. d GSEA showing dependence on MAPK pathway for the establishment of key gene signatures. Mice expressing BrafV600E for 3 days were treated with vehicle control or the MEK inhibitor PD184352 (MEKi). NES normalized enrichment score.