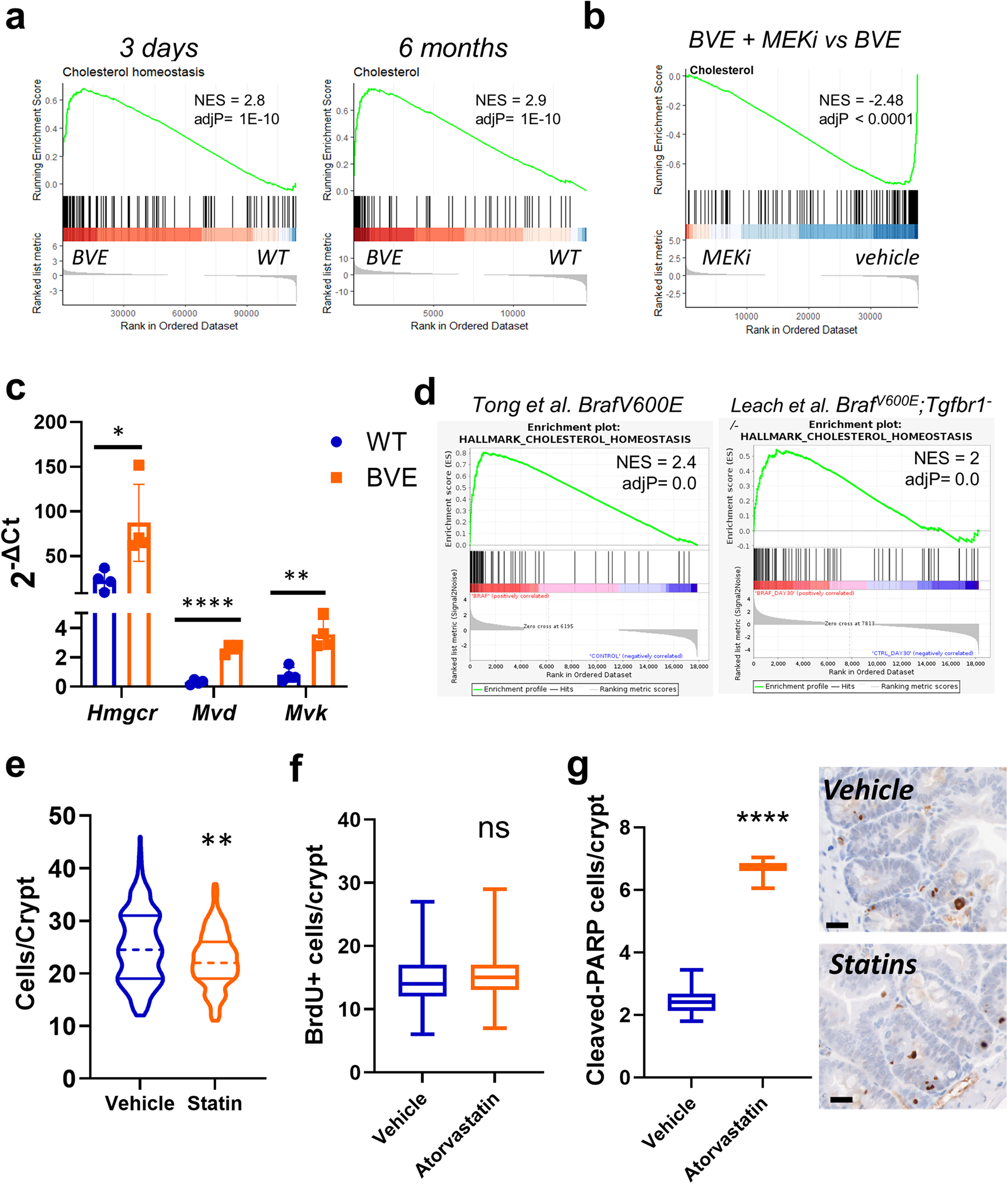
Fig. 4: BrafV600E in the intestinal epithelium shows the enriched expression of a gene signature related to cholesterol metabolism.

a GSEA showing changes in gene expression of the cholesterol biosynthesis signature 3 days and 6 months following tamoxifen induction. NES normalized enrichment score. b Treatment of mice with the MEK inhibitor PD184352 (MEKi) reverts the enrichment of the cholesterol biosynthesis gene signature in intestinal tissue. c rt-qPCR analysis of cholesterol metabolism genes in intestinal tissue collected 6 months after tamoxifen injection. Bars represent mean ± SD. Dots represent single replicates. Data were analyzed by unpaired two-tailed t test (n = 4 per group). **P ≤ 0.01; ***P ≤ 0.001. d GSEA showing increased transcriptional expression of cholesterol biosynthesis gene signature in the intestinal tissue of two independent BrafV600E mouse datasets. NES normalized enrichment score. e Violin plot showing the distribution of the number of cells per crypt in Braf-mutant mice induced for 3 days and treated with vehicle control or atorvastatin 10 mg/mL. Dotted and plain lines indicate median and quartiles, respectively. Data were analyzed by Kolmogorov–Smirnov test. n = 6 female mice in the vehicle group and 3 female mice in the atorvastatin-treated group. In total, 50 crypts were counted per each animal. **P ≤ 0.01. f, g Cell proliferation and apoptosis were evaluated in Braf-mutant intestinal crypts of mice treated with vehicle control or atorvastatin using IHC for BrdU and cleaved-PARP1, respectively. Examples of cleaved PARP positive crypt cells are provided (bar size = 20 μm). Data are plotted as box and whisker plots. Boxes represent median and quartile values, whiskers represent min and max values. Data were analyzed using unpaired, two-tailed t test (n = 6 vehicle and 3 atorvastatin-treated female animals). ns not significant, ****P ≤ 0.0001.