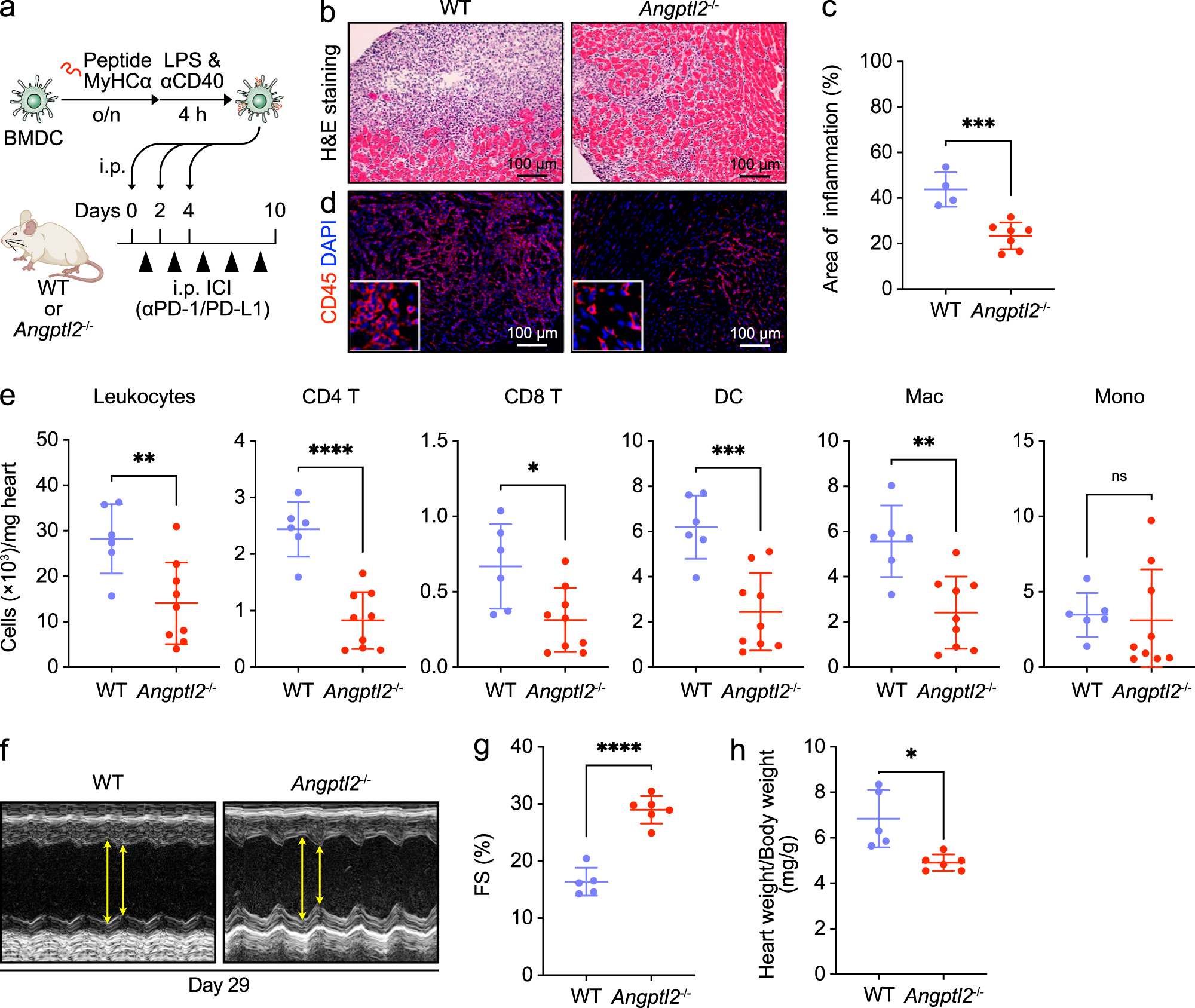
Fig. 4: Angptl2-deficient mice show attenuated ICI-related EAM.
From: ANGPTL2 promotes immune checkpoint inhibitor-related murine autoimmune myocarditis

a Schematic illustrating experimental design of the EAM + ICI model. b Representative images of H&E-stained heart tissues from WT and Angptl2-/- mice at day 10 of the EAM + ICI model. Scale bar, 100 μm. c Areas of inflammatory infiltration were scored from H&E-stained sections of ventricle shown in (b). Data are means ± SD; n = 4 for WT group, n = 7 for Angptl2-/- group. ***P < 0.001, unpaired t test. d Immunofluorescent staining for CD45 (red) in heart tissues from indicated genotypes on day 10 of the EAM + ICI model. Nuclei are counterstained with DAPI (blue). Scale bar, 100 μm. e Absolute number of indicated leukocyte subsets per milligram heart tissue from WT and Angptl2-/- mice on day 10 of the EAM + ICI model. Data are means ± SD; n = 6 for WT group, n = 9 for Angptl2-/- group. ns, not significant (P > 0.05); ****P < 0.0001; ***P < 0.001; **P < 0.01; *P < 0.05, unpaired t test or Mann–Whitney test. f Representative M-mode echocardiograms from indicated groups at day 30 of the EAM + ICI model. Arrows indicate distance between systolic contraction (LVESD) and diastolic relaxation (LVEDD). FS (%) (g) and Heart weight/Body weight ratios (h) in indicated groups at day 28–29 of the EAM + ICI model. Data are means ± SD; n = 5 for WT, n = 6 for Angptl2-/- group. ****P < 0.0001; *P < 0.05, unpaired t test (g) or unpaired t test with Welch’s correction (h).