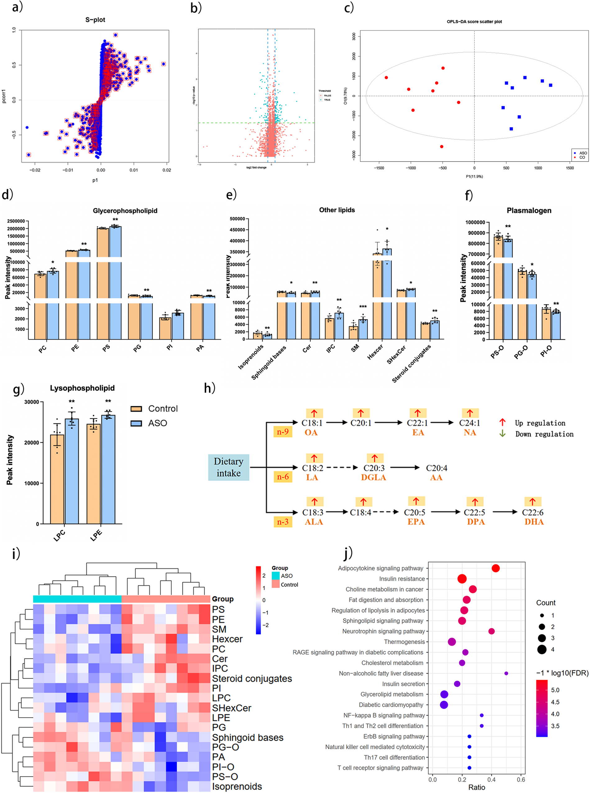
Fig. 4: Alterations in the metabolism induced by ASO treatment.

a Score plot obtained by OPLS-DA. b Volcano plot of metabolites. c OPLS-DA score scatter plot of brain lipidomics. Lipid classification. d Glycerophospholipid. e Other lipids. f Plasmalogen. g Lysophospholipid. h Changes of structural fatty acid chains after ASO administration. i Heatmap of the differential lipid headgroups. j The bubble chart of KEGG enrichment. *, **, *** indicates p value <0.05, <0.01, <0.001.