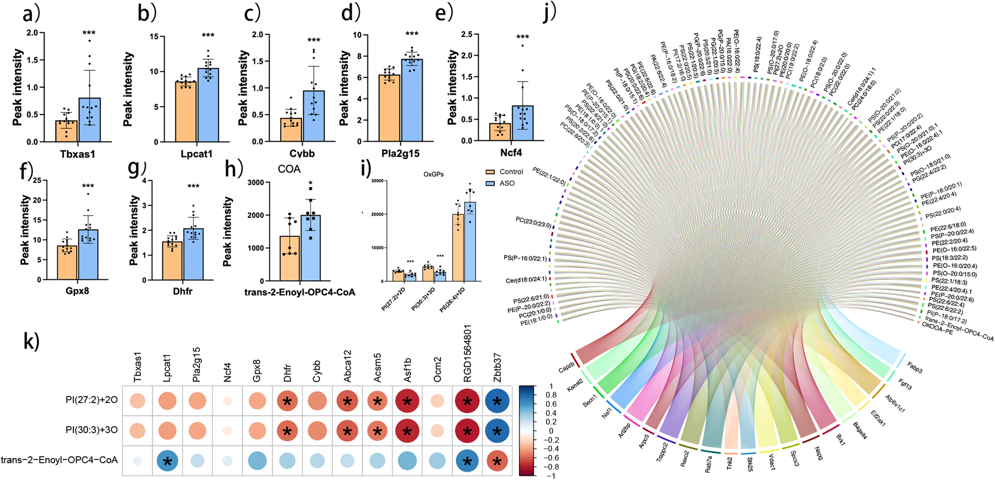
Fig. 5: Network diagram combining transcriptomics with lipidomics analysis.

a–g Potential functional genes. h, i Candidate metabolite biomarkers. j Circle plots of the gene and metabolite correlations. k Correlation diagram of candidate genes and metabolites.