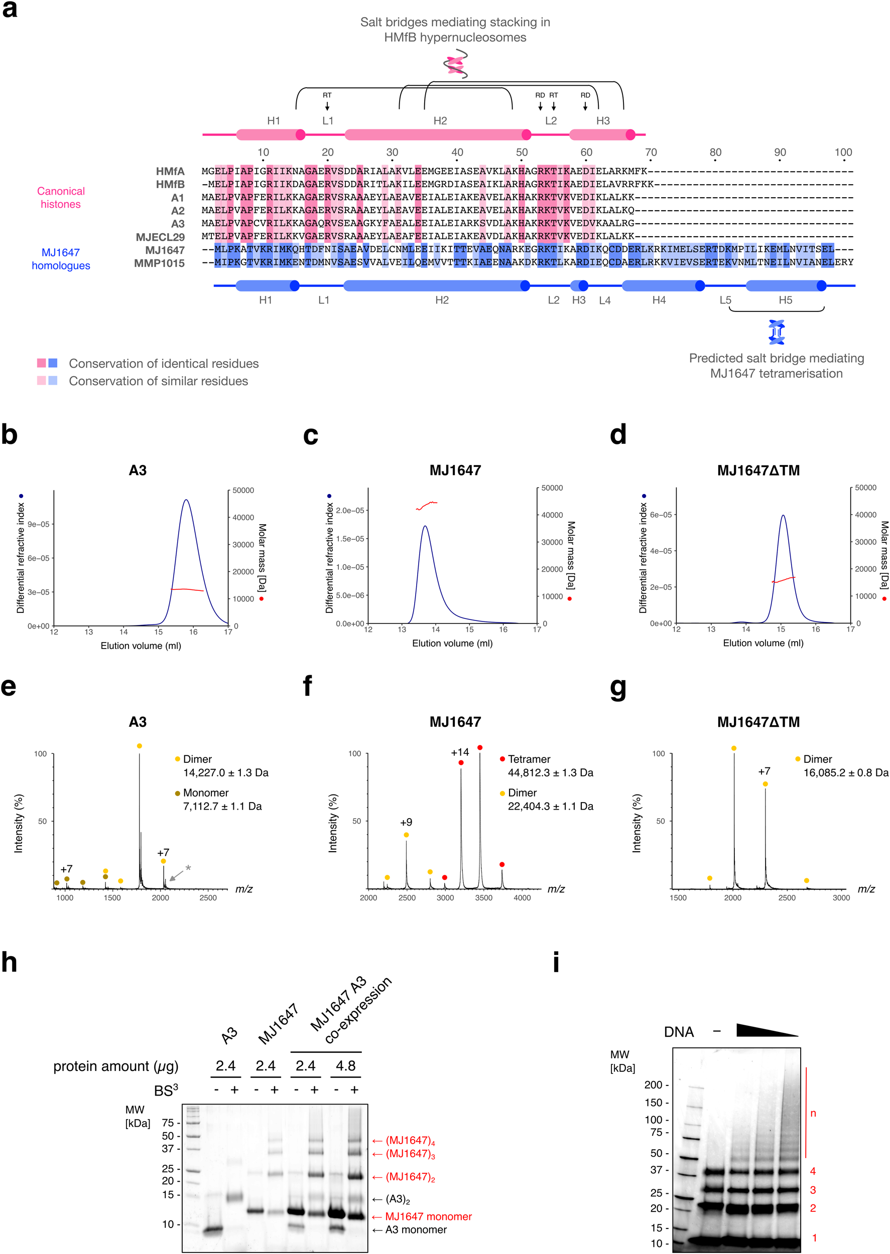
Fig. 1: The C-terminal extension of the MJ1647 variant histone confers dimerisation of dimers.
From: DNA-bridging by an archaeal histone variant via a unique tetramerisation interface

a Multiple sequence alignment of MJ1647 and its M. maripaludis homologue MMP1015 along the four canonical histones from M. jannaschii (A1, A2, A3 and MJECL25) and the well-characterised archaeal model histones from M. fervidus HMfA and HMfB. Identical and similar residues within each clade are highlighted as indicated based on alignments of 95 canonical histones (arCOG2144) and 14 MJ1647 homologues (arCOG02145). The secondary structure of HmfB and MJ1647 (see further below) is indicated above (HMfB, in pink) and below the alignment (MJ1647, blue). The 'RT'-pair and “RD”-clamp form two conserved pairs of residues mediating DNA-binding by HMfB7,29,30. b–d SEC-MALS analysis reveals the molecular weight of A3 as ~13.4 kDa congruent with a dimeric histone (b), MJ1647 with ~43.6 kDa as tetrameric histone (b), and the truncation variant MJ1647ΔTM with ~15.9 kD as dimeric form (d). Chromatograms showing the elution profile with x axis: volume (mL), y axes: differential refractive index (left) and molar mass (Da) (right). e–g Nano-electrospray ionisation mass spectra of A3 (e), MJ1647 (f) and MJ1647ΔTM (g). Filled circles indicate the charge state series for different oligomerisation states. A3 gave rise to an additional charge state series (marked with a grey asterisk) with a molecular weight difference of 131 Da that can be attributed to partial N-terminal methionine processing during heterologous expression in E. coli. h BS3 cross-linking of recombinantly co-expressed MJ1647 and A3 compared to control reactions with recombinant MJ1647 and A3 alone. Cross-linked proteins were subjected to SDS-PAGE and stained with SYPRO-Orange. The assignment of the number of A3 and MJ1647 monomers cross-linked is based on the control reactions for A3 and MJ1647 alone. i MJ1647 forms higher-order oligomers in the presence of DNA. Histone MJ1647 was subjected to cross-linking with BS3 in the presence of increasing amounts of ~0.5 kb DNA (0.25, 0.5 and 1 µg). Cross-linked samples were resolved by SDS-PAGE stained with protein-stain SYPRO-Orange. The number of cross-linked monomers in each band are indicated in red with 'n' denoting higher-order cross-linked complexes formed in the presence of DNA.