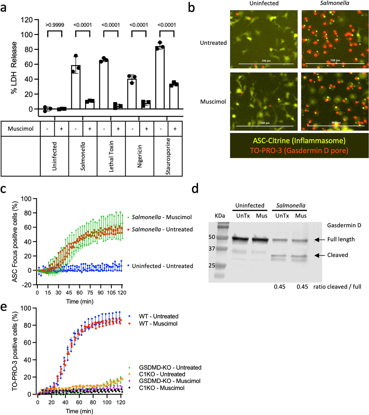
Fig. 1: Muscimol prevents pyroptotic lysis without affecting the formation of ASC inflammasome foci or membrane pores.
From: Muscimol inhibits plasma membrane rupture and ninjurin-1(NINJ1) oligomerization during pyroptosis

a Bone marrow-derived macrophages (BMMs) were treated with Salmonella, Lethal Toxin, Nigericin, or Staurosporine in the presence of 1 mM muscimol as indicated. LDH released during cell lysis was measured. b Localization of the inflammasome adapter ASC (yellow) and uptake of the small membrane-impermeant nuclear dye TO-PRO-3 (red) were assessed in ASC-Citrine-expressing BMMs infected with Salmonella for 90 min. c ASC foci formation was quantified. d Cleavage of gasdermin D was determined by Western blot in untreated (UnTx) and muscimol (Mus) treated cells infected with Salmonella or uninfected controls. The ratio of cleaved/uncleaved gasdermin D was determined. e TO-PRO-3 uptake was assessed in wild type, caspase−1/11−/−, or gasdermin D−/− BMMs infected with Salmonella in the presence or absence of muscimol. The percentage of cells with TO-PRO-3+ nuclei was quantified. Representative data in a, c, and e (mean ± SD, n = 3) from two or three independent experiments are shown. Images representative of 5 taken per condition in three independent experiments are shown in b; scale bars represent 200 mm. Western blot representative of two independent experiments is shown in d. Statistics: 2-way ANOVA + Tukey’s multiple comparisons.