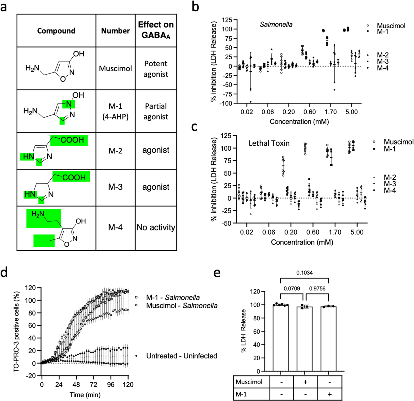
Fig. 7: A muscimol analog with modifications at multiple positions retains inhibitory potential.
From: Muscimol inhibits plasma membrane rupture and ninjurin-1(NINJ1) oligomerization during pyroptosis

a Structures of muscimol analogs modified at multiple positions of the ring structure. b, c BMM were infected with Salmonella or exposed to Lethal Toxin in the presence of indicated concentrations of muscimol or muscimol analogs. LDH released during cell lysis was measured and used to calculate the inhibitory percentage. d TO-PRO-3 uptake was assessed in BMM infected with Salmonella in the presence of 1 mM muscimol or analog M1. e Total cell lysis was assessed in the presence of muscimol or analog M-1 to determine if the LDH assay was affected by the addition of muscimol or muscimol analogs. Data in b, c, and d are from two independent experiments (mean ± SD, n = 3 per experiment). Data in e are representative (mean ± SD, n = 3) from two independent experiments.